Підводний мініприлад

Тема у розділі 'Техніка для пошуку', створена користувачем vel1977, 25 тра 2017.

  1. acer aspire

    acer aspire Feldwebel

    Повідомлення:
    216
    Будем ждать отчёт:beer:
     
  2. Цікаві лоти

    1. Пропоную металошукач Garret AT Pro International в дуже гарному стані. Працює штатно без жодних заув...
      23000 грн.
    2. Пропоную металодетектор виробництва США Garrett Euro Ace в чудовому стані. Працює штатно без будь-як...
      8000 грн.
    3. Друзі, у зв'язку з поломкою та фізичним знищенням всього авторанспорту в підрозділі, на продаж...
      40000 грн.
    4. Плата для самостоятельной сборки всем известного годографа V-BOX2,для балансных металлоискателей. К...
      270 грн.
    5. В гарному стані, карбонова штанга, катушка нел флай, все працює ідеально, є чотири частоти 6,8,12,23...
      12000 грн.
  3. ☆ JOKER☆

    ☆ JOKER☆ Leutnant

    Рейтинг:
    5
    Відгуків:
    231
    Лоти
      на продажу:
    0
      продані:
    452
    Повідомлення:
    1.394
    Адреса:
    Харьков
    Доброго)

    Ага, фото, стоимость и впечатления от использования в тему, пожалуйста. С ув.
     
    elektrovint подобається це.
  4. Motohobiman

    Motohobiman Oberfeldwebel

    Рейтинг:
    -2
    Лоти
      на продажу:
    0
      продані:
    0
    Повідомлення:
    947
    Адреса:
    Ukraine
    Я покупал у этого автора на olx малыша подводного ,все хорошо,но чуйка 5 см это конечно маловато,хотя плюс это отличное разделение;)
    Сегодня заказал ещё импульсного ,будем тестировать о результататах отпишусь.
     
  5. LEXXX

    LEXXX Oberstleutnant

    Рейтинг:
    1
    Відгуків:
    1
    Лоти
      на продажу:
    0
      продані:
    2
    Повідомлення:
    1.983
    Адреса:
    Земля Королевы Мод
    Нам тоже обещали показать и рассказать.
    Но чего -то не спешат.
    На олх уже обьяву увидел.
     
  6. Ждемс, мастер ваяет приборы и ему думаю не до синематографа. Кто купил, едьте уже нырять на пляжы да и то не у всякого поисковика камера подводная есть для реалити кино. Пока с ютуба. Рыжик на 9 минуте.
     
    Останнє редагування: 27 чер 2017
  7. Motohobiman

    Motohobiman Oberfeldwebel

    Рейтинг:
    -2
    Лоти
      на продажу:
    0
      продані:
    0
    Повідомлення:
    947
    Адреса:
    Ukraine
    Не чего там особо рассказывать,пока не было подводных испытаний...На земле все нормально работает,я бы сказал сделано добротно.Как поныряю отпишусь,вот думаю если брать эти приблуды на море чтобы не тянуть Деус,то сделаю такую штангу переходник,хочешь по пляжу снял ,айда под водой,во всяком случае импульсник так будет работать сто процентов.
     
  8. Oldcoin

    Oldcoin Leutnant

    Повідомлення:
    1.243
    Адреса:
    111
    Пробовал малыш в виде лопатки на море в соленой воде, заводится
     
    elektrovint та Motohobiman подобається це.
  9. elektrovint

    elektrovint Gefreiter

    Повідомлення:
    32
    Адреса:
    Запорожье
    Малышом...сам копал в прошлую среду в Приморске на центральном пляже. Люди смотрели с ошарашеными глазами. часик с кумом полазили потом подошли дяди и культурно попросили нас это не делать. золото не нашли:))) но 27 гривен 65 копеек, 4 рубля русскими и 10 центов успели. в соленой и на песке пашит отлично.
    Лазили на коленках.
     

    Images:

    IMG_3187.JPG
    FAN-FAN, Motohobiman та acer aspire подобається це.
  10. Oldcoin

    Oldcoin Leutnant

    Повідомлення:
    1.243
    Адреса:
    111
    Какие еще дяди? Нужно слать на йух
    Тот пин малыш, что у меня предназначен для почвы, наверное чуйка на максимуме, если уменьшить, может можно и в море
     
    FAN-FAN та elektrovint подобається це.
  11. elektrovint

    elektrovint Gefreiter

    Повідомлення:
    32
    Адреса:
    Запорожье
    Дяди - Не знаю но не стали нарыватся мало ли тем более залетно заскочили на пляж на денек.
    На море в воде и на песке. с малышом если работать то его включать надо не посредственно под водой, если на песке то буквально лежа катушкой на песке. тогда хорошая стабильная работа.
    А если включать в воздухе а потом подносить к грунту или в воду очень много ложняков.
     
    acer aspire подобається це.
  12. Oldcoin

    Oldcoin Leutnant

    Повідомлення:
    1.243
    Адреса:
    111
    У вас какие-то дикие места. У нас на одном пляже могут ходить 3 человека и никаких претензий никто никому никогда не предъявит.
    Включал пин под водой, всё равно заводится.
     
  13. ☆ JOKER☆

    ☆ JOKER☆ Leutnant

    Рейтинг:
    5
    Відгуків:
    231
    Лоти
      на продажу:
    0
      продані:
    452
    Повідомлення:
    1.394
    Адреса:
    Харьков
    он то заводится, под водой и включают, чтоб на соленую воду потом не реагировал,
    только с корпусом лопаткой не удобно под водой использовать, руку нужно выгибать, чтоб по дну шарить и кисть устает...

    Выдры, Пираты, Малыш ФМ2 у камрада из Запорожья более удобно сделаны, а лопатка на то и лопатка, чтоб на суше ковыряться;)
     
    elektrovint подобається це.
  14. Oldcoin

    Oldcoin Leutnant

    Повідомлення:
    1.243
    Адреса:
    111
    А пират от клона чем кроме схемотихники и светодиодов с кнопками отличается? Интересуюсь на предмет дальнейшего рукожопства
     
  15. Wolfgrey

    Wolfgrey Moderator

    Повідомлення:
    6.390
    Адреса:
    Україна, Дніпро
    Абсолютно всем. Проще сказать, что у них общего - и тот и другой работают на импульсном принципе. Всё остальное абсолютно разное.

    Видимо, вы не совсем корректно использовали термин "схмотехника" - телевизор от компьютера отличается именно схемотехникой. Чем они еще после этого должны отличаться? - наличием дырки для подключения клавиатуры??
     
  16. Oldcoin

    Oldcoin Leutnant

    Повідомлення:
    1.243
    Адреса:
    111
    Некорректное сравнение.телевизор и компьютер разные по назначению, пират и клон одинаковые.
     
  17. lesnoi

    lesnoi Stabsfeldwebel

    Рейтинг:
    4
    Відгуків:
    51
    Лоти
      на продажу:
    0
      продані:
    85
    Повідомлення:
    1.336
    Адреса:
    харьковская обл.украина
    здравствуйте по ходу дела можно любой мд поместить гермобокс.
     
  18. Wolfgrey

    Wolfgrey Moderator

    Повідомлення:
    6.390
    Адреса:
    Україна, Дніпро
    Абсолютно корректное - Схемотехника — научно-техническое направление, занимающееся проектированием, созданием и отладкой (синтезом и анализом) электронных схем и устройств различного назначения. Т.е. если вы понимаете, что Пират от Клона отличается схемотехникой - т.е. у них разное техническое схемное решение - то чем они ещё могут отличаться?! Попытаюсь сказать проще - у этих приборов вообще нету ни одного одинакового узла. Так понятнее?
     
  19. Oldcoin

    Oldcoin Leutnant

    Повідомлення:
    1.243
    Адреса:
    111
    Мне это понимать незачем, мне нужно знать, чем отличается клон от пирата на практике.
     
  20. Wolfgrey

    Wolfgrey Moderator

    Повідомлення:
    6.390
    Адреса:
    Україна, Дніпро
    Об этом писалось выше. Оба эти прибора - импульсники. В остальном они отличаются абсолютно всем. Пират- аналоговый. У него аналоговый генератор, аналоговая обработка сигнала, реализованная совершенно оригинальным методом с использованием нестандартного режима работы микросхемы.
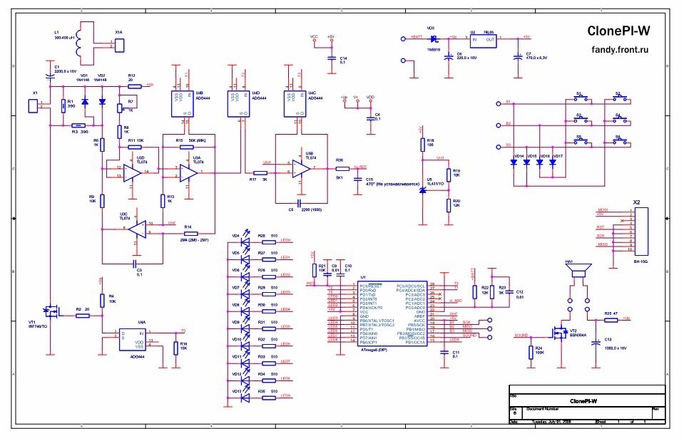
    Клон - микропроцссорный, все режимы генерации сигнала и его обработки задаются и осуществляются микропроцессором. Ну что у них может быть общего?! Просто на их схемы посмотрите, и все станет ясно
    Пират схема.jpg
    Clone PI W.jpg
     
    Останнє редагування: 28 чер 2017
    LEXXX та Motohobiman подобається це.
  21. elektrovint

    elektrovint Gefreiter

    Повідомлення:
    32
    Адреса:
    Запорожье
    есть еще микроконтроллерный пират вторая версия на пике 675
     
  22. Wolfgrey

    Wolfgrey Moderator

    Повідомлення:
    6.390
    Адреса:
    Україна, Дніпро
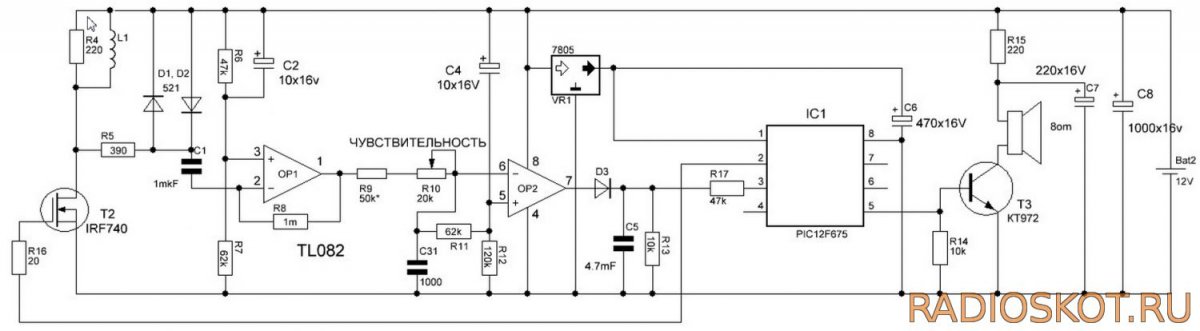
    Есть, но там микропроцессор только генерирует импульсы и озвучивает сигнал. Аналоговая "изюминка" Пирата, связанная с нештатным включением операционника, осталась. Т.е. это действительно "Пират" и ничего в нем существенно не изменилось.
    Пират на РІС.jpg
     
    LEXXX подобається це.
  23. rusivo

    rusivo Stabsgefreiter

    Повідомлення:
    160
    Адреса:
    Слобожанщина
    Мужики а из чего слепить можно корпус для Пирата такой как на видео?
     
  24. acer aspire

    acer aspire Feldwebel

    Повідомлення:
    216
    Трубы канализационные, да и так по сантехнике, короче вам дорога в "строй-маг":beer:
     
    elektrovint подобається це.
  25. rusivo

    rusivo Stabsgefreiter

    Повідомлення:
    160
    Адреса:
    Слобожанщина
    Спасибо
     
  26. elektrovint

    elektrovint Gefreiter

    Повідомлення:
    32
    Адреса:
    Запорожье
    32я труба плюс комплектующие...но нужно чтобы платка входила а это или диаметр труб по больше или плату подтачивать под трубу и основное фантазия на месте.
     
    LEXXX та rusivo подобається це.