Ремонт МД Garrett

Тема у розділі 'Послуги по МД', створена користувачем RaDevan, 6 чер 2010.

  1. Avtofun

    Avtofun Oberfeldwebel

    Рейтинг:
    1
    Відгуків:
    2
    Лоти
      на продажу:
    0
      продані:
    3
    Повідомлення:
    725
    Доброї ночі, скажіть будь-ласка за Скуботектор візметесь? Почав глючить!! З повагою.
     
  2. Цікаві лоти

    1. Поисковая катушка в рабочем состоянии к Эскалибуру2.КАбель заменений на более прочний .Оболочка неб...
      3200 грн.
    2. Продам новые поисковые катушки к металлоискателю Vista Gold Gain с частотой 30 кГц. Снайперка Supe...
      8501 грн.
    3. Котушка робоча але з дефектом,бува працює норм буває починає пілікать,чи то в кабелі проблема,чи то...
      700 грн.
    4. Характеристика: · Матеріал: пластик/ прокладки: гума · Товщина місця посадки: 10 мм · Всі розміри вк...
      200 грн.
    5. Поисковая катушка Nell Attack к детектору Минелаб Exploer SE ,имеет ряд преимуществ в сравнении...
      3500 грн.
  3. Max Kara

    Max Kara Oberschütze

    Повідомлення:
    53
    Адреса:
    Кировоградская обл.
    Добрый день. Может кто то подскажет маркировку транзистора?
    At pro.
     

    Images:

    sketch-1599545644375.jpg
  4. Дмитрий Слобода

    Дмитрий Слобода Schütze

    Повідомлення:
    2
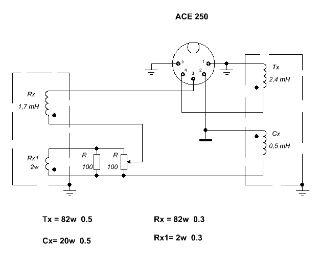
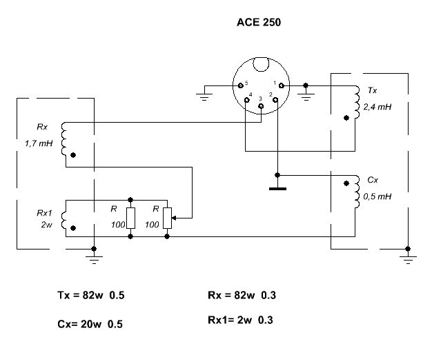
    Добрый вечер! Помогите, пожалуйста, с распиновкой штекера родной котушки на Garret Ace 400i. Оторвались провода, а где какой был не понятно. Заранее благодарен.
     
  5. ARSENAL.UA

    ARSENAL.UA Stabsgefreiter

    Повідомлення:
    254
    Адреса:
    УКРАИНА,ВИННИЦА
    ACE_250.GIF
     
    syrok та Дмитрий Слобода подобається це.
  6. Дмитрий Слобода

    Дмитрий Слобода Schütze

    Повідомлення:
    2
  7. Lopata

    Lopata Oberschütze

    Повідомлення:
    143
    Адреса:
    Україна
    IRLML6402
     
    663 подобається це.
  8. Продавец RaDevan

    RaDevan Oberfeldwebel

    Повідомлення:
    2.067
    Адреса:
    Kiev
    Всем снова здарсе!
    Да все верно транзистор в посте выше подходит как замена оригинальному на старт прибора.
    В оригинале стоит транзистор который у нас увы не купишь(((
     
    663 та syrok подобається це.
  9. Max Kara

    Max Kara Oberschütze

    Повідомлення:
    53
    Адреса:
    Кировоградская обл.
    Огромное спасибо
     
    663 подобається це.
  10. 663

    663 ✠ Moderator

    Рейтинг:
    2
    Відгуків:
    12
    Лоти
      на продажу:
    0
      продані:
    17
    Повідомлення:
    7.596
    Адреса:
    Україна.
    Друзі підкажіть де можна придбати оригінальний динамік на Прохора ?. Можна китай лише щоб був відповідною копією. Може в кого є Б.У за недорого ?.
     
  11. Продавец RaDevan

    RaDevan Oberfeldwebel

    Повідомлення:
    2.067
    Адреса:
    Kiev
    Не обязательно покупать именно оригинал, можно взять любой динамик на диаметр 45, и по сопротивлению от 4х до 16 Ом
     
    663 подобається це.
  12. 663

    663 ✠ Moderator

    Рейтинг:
    2
    Відгуків:
    12
    Лоти
      на продажу:
    0
      продані:
    17
    Повідомлення:
    7.596
    Адреса:
    Україна.
    Там є вимоги щоб динамік (лицива його частина) води не боявся і щоб тиск на глибині в 2.5 метрів хоча витримав. Апарат використовую часто у підводному плаванні. Але це таки корисна інформація :smile_12:.
     
    syrok подобається це.
  13. Продавец RaDevan

    RaDevan Oberfeldwebel

    Повідомлення:
    2.067
    Адреса:
    Kiev
    В основном динамики на такой размер идут с полностью пластиковой мембранной, она воду не пропустит, а вот герметить этот динамик, надо по основному периметру клеем В7000, а по внешнему шву без ацетатным силиконом, и будет Вам счастье!!!
     
    Mishka* та 663 подобається це.
  14. Korg86

    Korg86 Schütze

    Рейтинг:
    0
    Лоти
      на продажу:
    0
      продані:
    1
    Повідомлення:
    15
    Адреса:
    Днепр
    Всем привет,попался недорого блок евроаси,хотелось бы отремонтировать,есть из г.Днепр тут мастера?сам не разбираюсь особо,визуально -отсутствует конденсатор 150nf(приемник?),второй 100 nf оплавлен скраю(передатчик?).Были кое где окислы,спиртом подчистил.Как то можно прозвонить МП?)
     

    Images:

    IMG_20200921_213459.jpg
  15. Продавец RaDevan

    RaDevan Oberfeldwebel

    Повідомлення:
    2.067
    Адреса:
    Kiev
  16. Korg86

    Korg86 Schütze

    Рейтинг:
    0
    Лоти
      на продажу:
    0
      продані:
    1
    Повідомлення:
    15
    Адреса:
    Днепр
    Спасибо
     
  17. ARSENAL.UA

    ARSENAL.UA Stabsgefreiter

    Повідомлення:
    254
    Адреса:
    УКРАИНА,ВИННИЦА
    Шукаю штекер катушки АТ ПРО! Може в кого завалявся в закромах... Або допоможіть знайти посиланням на продажу.Щиро дякую!
     
  18. Продавец RaDevan

    RaDevan Oberfeldwebel

    Повідомлення:
    2.067
    Адреса:
    Kiev
    А у НЕЛовцев не спрашивали. Я иногда у них беру.
     
    ARSENAL.UA подобається це.
  19. ARSENAL.UA

    ARSENAL.UA Stabsgefreiter

    Повідомлення:
    254
    Адреса:
    УКРАИНА,ВИННИЦА
    Поки не запитував.Якщо не знайду так, то буду запитувати...
     
  20. Продавец RaDevan

    RaDevan Oberfeldwebel

    Повідомлення:
    2.067
    Адреса:
    Kiev
    Відповів у ЛС!
     
  21. Temnik_

    Temnik_ Oberschütze

    Повідомлення:
    112
    Здравствуйте. Проблема с Прохором. Блок управления работает, а катушку не видит.
     
  22. Max Kara

    Max Kara Oberschütze

    Повідомлення:
    53
    Адреса:
    Кировоградская обл.
    Доброго времени. С другим датчиком есть возможность проверить?
    Чаще всего проблема в обрыве кабеля.
     
    Temnik_ подобається це.
  23. Temnik_

    Temnik_ Oberschütze

    Повідомлення:
    112
    Визуально все целое. Попробую подключить к другому прибору. Спасибо за совет
     
  24. Продавец RaDevan

    RaDevan Oberfeldwebel

    Повідомлення:
    2.067
    Адреса:
    Kiev
    Да верное решение, проверить катуху с другим прибором, либо прибор с другой катухой, дабы точно локализовать место проблемы
     
  25. евгений zheka

    евгений zheka Stabsgefreiter

    Повідомлення:
    139
    Адреса:
    полтава
    Здраствуйте RaDevan нет ли у вас случайно продажнего динамика к garrett ace ?
     
  26. Продавец RaDevan

    RaDevan Oberfeldwebel

    Повідомлення:
    2.067
    Адреса:
    Kiev
    Аська какая?? 200 / 300 /400 или 150/250/350