Ремонт МД Garrett

Тема у розділі 'Послуги по МД', створена користувачем RaDevan, 6 чер 2010.

  1. Продавец RaDevan

    RaDevan Oberfeldwebel

    Повідомлення:
    2.067
    Адреса:
    Kiev
    1. Оновлена версія пінпоінтера GP Pointer виробництва SHRXY ІІ. Унікальна прошивка і плата пінпоінтера,...
      850 грн.
    2. Опис: Компактний портативний цілевказівник GP-Pointer – це зручний та корисний інструмент для пошуку...
      500 грн.
    3. Видео: www.youtube.com/watch?v=9gZZJPkMufc Основные характеристики: Чувствительность на пятак - до...
      800 грн.
    4. Плата для самостоятельной сборки всем известного пинпоинтера minimax-PP II. Комплектующие, элементы...
      50 грн.
    5. Пінпоинтер Garrett pro-pointer at. Славнозвісна морковка.Стан нового,декілька виходів,жодної подряпи...
      4000 грн.
  2. cer

    cer Oberst

    Рейтинг:
    5
    Відгуків:
    212
    Лоти
      на продажу:
    7
      продані:
    438
    Повідомлення:
    4.913
    Адреса:
    украина.хотин
    Убедительная прозьба всем форумчанам, попробуйте найти отличия на плате АСЕ350 и АСЕ250

    я нашёл отличия :eek: это цвет деталей o_O
     
  3. Dezz 75

    Dezz 75 Oberschütze

    Повідомлення:
    20
    Адреса:
    украина 21
    Я прошу прощение ,а кто делал сам катуху на 250 асю, или схемкой поделитесь. с ув.
     
  4. alex_ka

    alex_ka Schütze

    Повідомлення:
    9
    Адреса:
    Минск, Беларусь
    RaDevan, ольшое спасибо за ответ и за разъяснения по поводу маркировки.
    Владелец этого ACE 250, ( с его слов) вместо штатных батареек, подключал внешний аккумулятор и что-то там напутал - что-то там в нём (аккумуляторе) перегрелось, коротнуло - толком объяснить не смог, короче, этот стабилизатор натурально треснул.
    В общем, буду пытаться восстановить этот ACE, о результатах обязательно отпишусь.
     
  5. alex_ka

    alex_ka Schütze

    Повідомлення:
    9
    Адреса:
    Минск, Беларусь
    Глянул даташит на MIC5208-4.0, оказалоcь, что это DUAL стабилизатор (восьминожка), с выходным током 50mA, а в плате стоит пятиножка.
    MIC5207-4.0, 5205-4.0 и т.п (пятиножки) по даташиту выдают ток 150-190 mA.
    Вопрос: какой минимальный выходной ток должен обеспечивать этот стабилизатор?
    Есть возможность заказать LP2980IM5-4.0 (пятиножка), выходной ток 50mA.
    Хватит ли этого?
     
  6. Продавец RaDevan

    RaDevan Oberfeldwebel

    Повідомлення:
    2.067
    Адреса:
    Kiev
    необходимый ток 100-150mA, ставьте MIC5207-4.0, 5205-4.0
    да и проверте уровень напряжения на выходе TL750L08
     
    1 людині також подобається це.
  7. anore

    anore Schütze

    Повідомлення:
    9
    Адреса:
    поле
    Доброго всем времени суток.
    Ремонтировал 750 гаррет: переделал клавиши, т.е. полностью развёл по-новому плату, поставил кнопки. 750 ожил, меню работает... проблема - характеристики по поиску заметно упали (нет стабильности в дискриминации цели, занижена дальность поиска, не все опции (из меню) работают). Подскажите, пожалуйста, с чем это связано (сам думаю, что передатчик, но не знаю где он на плате). Если у кого есть схема 750GTX буду благодарен (в нете - нет!)
     
  8. Продавец RaDevan

    RaDevan Oberfeldwebel

    Повідомлення:
    2.067
    Адреса:
    Kiev
    Да, Вы совершенно правы таки передатчик, вообще я заметил, что это какое то слабое место у всех моделей Гарреттов, ищите на плате микросхему с номиналом хх386х - вместо хх-подразумеваются буквы, они бывают разные, так как данную микросхемку производят много компанй. На крайний случай сфотографируйте плату на которой находится коннектор котушки, и я вам укажу что конкретно надо перепаять.
    С уважением RaDevan
     
  9. Продавец RaDevan

    RaDevan Oberfeldwebel

    Повідомлення:
    2.067
    Адреса:
    Kiev
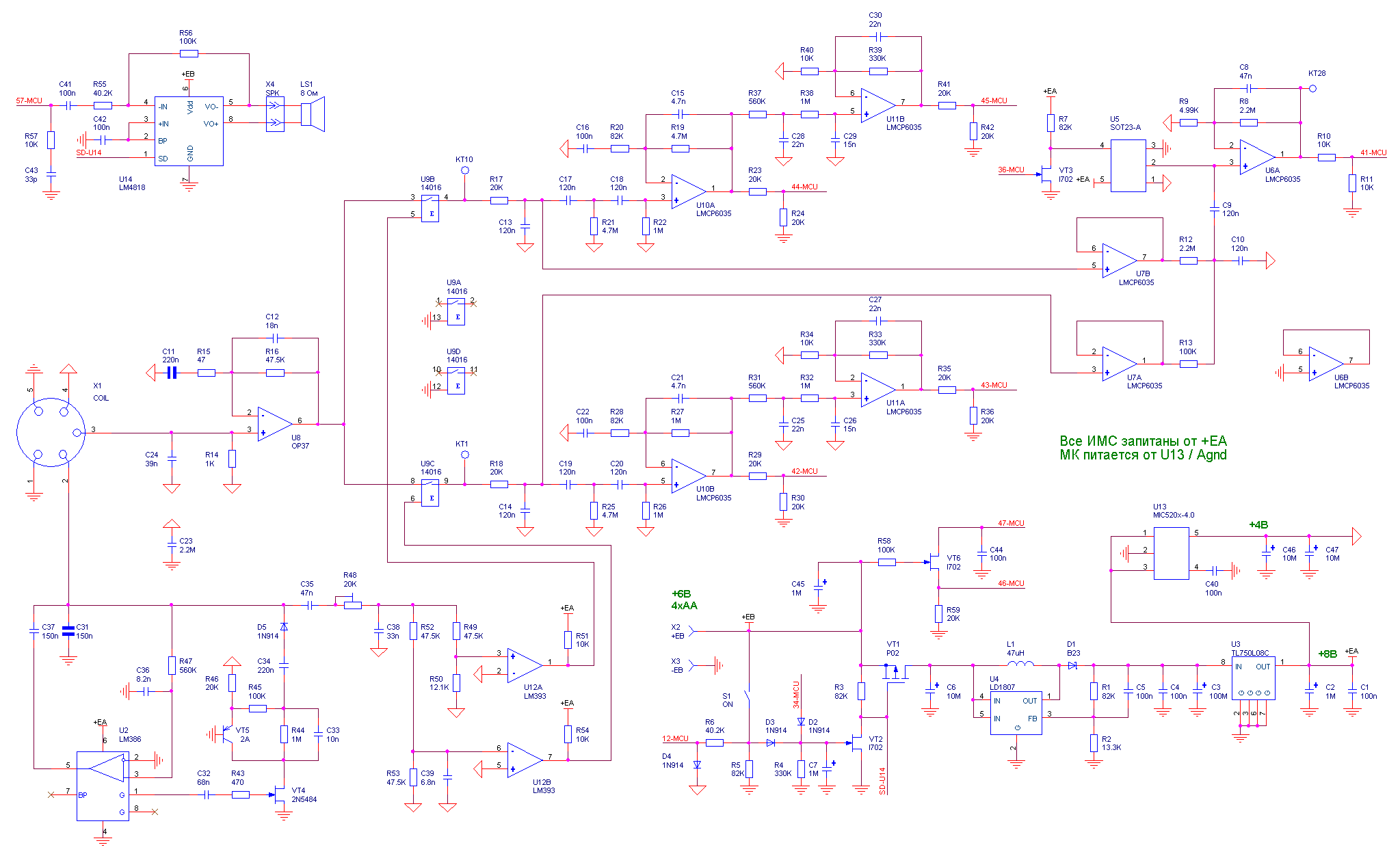
    Вот собственно класическая схемка передатчика у гарреттов, срисована с АСЕ250, особой разници в основе схемы нету, что у АСЕ, что у ГТИ
    так же вот ссылочька на мануал по операционнику.
    http://www.biltek.tubitak.gov.tr/gelisim/elektronik/dosyalar/6/LM386.pdf
     

    Images:

    shema.JPG
    1 людині також подобається це.
  10. Продавец RaDevan

    RaDevan Oberfeldwebel

    Повідомлення:
    2.067
    Адреса:
    Kiev
    Да и еще один момент, сопротивление самих (кнопочных) дорожек, Вы учли, оно на уровне 0,2-0,32 Ом!!!!!, не критично в принципе но и не совсем гут!!!, я когда полностью менял дорожки на одном гаррике ставил в разрыв дорожки смд перемычку (элемент схожий с резистором только УГО у него "000").
     
  11. V.Strelok

    V.Strelok Stabsgefreiter

    Повідомлення:
    659
    Адреса:
    Украина. Харьков.
    RaDevan
    Добавлю от себя.
    Ток в катушке у АСЕ 350, больше чем у Асе 250 на 20 процентов.На глубину - не влияет.
    Пинпоинт с ДД катушками работает лучше. Изменение частоты - не привело к улучшению обнаружений мелких предметов. Прошивка стоит другая, отличная от АСЕ250, улучшена дискриминация, и разделение черного и цветного сигнала (полевые тесты), пивная пробка бьет "белтонном"- особенность работы ДД катушки на любой АСЕ.
    Вывод, если есть АСЕ250 то менять на АСЕ350-ю смысла НЕТ. Если покупать новый прибор, то тоже смысла НЕТ, лучше взять АСЕ250 и катушку NEL Tornado.
    В кратце так.:beer:
     
  12. Продавец RaDevan

    RaDevan Oberfeldwebel

    Повідомлення:
    2.067
    Адреса:
    Kiev
    на счет прошивки, увы но принципиальная разница проявляется только лишь после ресета АСИ, в 250й она скидывалась в настройку "Коинс", в 350й в настройку "Зеро", все остальное один к одному, это мое суждение исходя из сигналов снятых осциллографом!!!
    Схема дискриминации не капельки не улучшена, так как что такое дискрим в асе, это определение тангеса угла отклонения фазы которое пронормировано для определенных "эталонных" образцов к примеру монет!!! новый шаг в математике для металодетекторов пока никто не придпринял, все без исключения производители МД измеряют этот тангенс, да единственно что минелаб немного опережает всех, благодаря Фурье анализу!!!
    Во всем остальном могу быть солидарен с камрадом V.Strelok, действительно особой разници в работе АСЕ350 по сравнению с АСЕ250 нет!!!! тут все упирается в потребительский кошелек, и в возможность получить хорошую комплектацию аппарата покупая АСЕ350, чего не скажешь про стандарт пак АСЕ250.
     
  13. Бача

    Бача Gefreiter

    Рейтинг:
    1
    Відгуків:
    2
    Лоти
      на продажу:
    0
      продані:
    3
    Повідомлення:
    93
    Адреса:
    Украина
    можно номер вашей мобилки .
     
  14. Продавец RaDevan

    RaDevan Oberfeldwebel

    Повідомлення:
    2.067
    Адреса:
    Kiev
    Большая прозьба, в этой теме излогать проблемы связаные с Вашей аппаратурой, а за номерами телефонов, прошу обращатся в личку!!!

    С уважением RaDevan
     
  15. Actek

    Actek Oberschütze

    Повідомлення:
    36
    Адреса:
    Украина Краматорск
    Подскажите по Гарику 1000 Ультра.Пинпойнт стал перодически сам включаться,при этом иногда это устраняется нажатием кнопки пинпойнт,а иногда приходиться выключать,включать прибор,это случилось совсем недавно после попадания под дождь.Как то это устранимо, или с этим прийдёться жить?
     
  16. Продавец RaDevan

    RaDevan Oberfeldwebel

    Повідомлення:
    2.067
    Адреса:
    Kiev
    это устранимая проблема, вообще у Гарреттов, кнопки я считаю одним из самых слабых мест, ремонт лучше сделать побыстрее так как если пересттала работать одна кнопка, скоро накроются и соседние!!!, за подробной инфой в личку )))
     
  17. Продавец RaDevan

    RaDevan Oberfeldwebel

    Повідомлення:
    2.067
    Адреса:
    Kiev
    Слабые места Master Hunter CX 3
    1- Выходной дарлингтон Motorola MJD112
    2- Конденсатор на выходе ОУ передатчика, лучше всего сразу поменять с 0,22 mФ на 0,15 mФ.
    3-DC1276-050 -цифровой резистор с мультиплексором, 100% вылетит если подать на аппарат 12В вместо 9ти, со временем эксплуатации (особенно с глубинной насадкой) плывут выходные параметры, дает больше ошибок, примерон в половину!!!
    сразу предупрежу деталь не дешовая (75 грн.) Дабы избежать этой ситуации необходимо в АЦП ориентированное на статический режим поставить на входе референса сопротивление 1-10Ом, для каждого аппарата оно свое!!!
    Ну вроде и усе, удачи всем в новом сезоне ))
     
    1 людині також подобається це.
  18. ZMEY23

    ZMEY23 Schütze

    Повідомлення:
    7
    Адреса:
    Украина
    Да ладно вам, все менять и менять, вскрыть пичистить смывкой клаву и все ОК!
     
  19. Продавец RaDevan

    RaDevan Oberfeldwebel

    Повідомлення:
    2.067
    Адреса:
    Kiev
    Ну я конечно понимаю, что нашу технику молотком ремонтируют, и спиртом отпаивают, но увы не всегда помогает !!! При правильно обращении с любой техникой, она прослужит долго, но не вечно!!!
     
    1 людині також подобається це.
  20. alex_ka

    alex_ka Schütze

    Повідомлення:
    9
    Адреса:
    Минск, Беларусь
    Доброго времени суток.
    Эпопея с поиском микросхем не закончилась.
    MIC5207-4.0 найти так и не удалось (вообще недоступна), но нашёл замену - MCP1702, MCP1703 (вых. ток 250mA), вроде бы обещали заказать в Москве.
    Возможно ли в вместо TL750L08C (вых. ток 150mA) использовать 78L08 (вых. ток 100mA), хватит ли тока 100mA для схемы?
     
  21. Продавец RaDevan

    RaDevan Oberfeldwebel

    Повідомлення:
    2.067
    Адреса:
    Kiev
    Увы нет, так как 750L08 это LDO стабилизатор, который преобразовывает напряжение с минимума до максимума!!! собственно с 6ти на 8мь Вольт!!!, а 78L08 - это обычная кренка которая преобразует напряжение максимума тоесть выше 8ми вольт до своего номинального!!!!
    Вообщем, я уже заказал сие 750L08, прийдут ко мне в феврале, так же заказал MIC5207-4.0, будут в одной партии.
    Так, что если у Вас с Москвой обломится обращайтесь.
     
  22. Продавец RaDevan

    RaDevan Oberfeldwebel

    Повідомлення:
    2.067
    Адреса:
    Kiev
    Вот собственно небольшой пример работы 78L08, хотя если подать на схему 10ть Вольт, то все будет ОК, но делать я Вам этого не советую, так как система включения МД, находится перед стабилизаторм напряжения!!!!!!
     

    Images:

    !23.JPG
  23. alex_ka

    alex_ka Schütze

    Повідомлення:
    9
    Адреса:
    Минск, Беларусь
    О.К., если с Москвой обломится, то буду очень признателен, если поможете, т.к., коллега по работе уже "достал" с этим металлоискателем - мол, ну когда уже, а то скоро сезон начнётся... :)
    А что касаемо TL750L08C, то наверное Вы перепутали её с LD1807 (аналог LM2704) эта микросхема и есть импульсный повышающий преобразователь, с 6 вольт до, наверное, 9 вольт, а TL750L08C - LDO (с малым падением напряжения) стабилизатор 8V, минимальное входное напряжение которого 9V, а вот у обычного стабилизатора, типа 78L08, мин. входное напряжение 11V, ну и максимальный выходной ток меньше (100mA), чем у TL750L08C (150mA).
    Собственно, как я понимаю, то такая "хитромудрость" в схеме, сначала, с повышением напряжения от 6V до, наверное, 9V (не знаю точно, сколько там), от части связана с тем, что металлоискатель питается от хиленьких батареек, ну и если батарейки "подсели", например, до 5V, то входной диапазон напряжений (2V - 7V) LD1707 (LM2704) всё равно преобразует его в 9V, а TL750L08 застабилизирует его на уровне 8V, ну а малое падение напряжения на TL750L08 способствует дополнительной экономии расхода энергии батареек.
    Опять же, в принципе, если подобрать одно из сопротивлений делителя на выходе LD1807 (LM2704), то вых. напряжение преобразователя можно увеличить, например, до 11 - 12V, то тогда представляется возможным применение обычного (не LDO) стабилизатора. Вопрос ведь был в том, хватил ли тока (100mA) обычного 78L08 стабилизатора для питания схемы?
    Конечно, подобные "пляски с бубном" - "не есть хорошо", гораздо лучше (и правильнее) применять то, что обозначено в схеме, но я пытаюсь рассмотреть и такой вариант (на всякий "пожарный" случай).
     
  24. Продавец RaDevan

    RaDevan Oberfeldwebel

    Повідомлення:
    2.067
    Адреса:
    Kiev
    Все верно поняли, но по сути по закону Кирхгофа, много тока быть не может, так как электроника возьмет столько тока сколь ей нужно, потому для схемы потребляющей 150 - 180 mA, давать 350mA можно!
    Единственно что, согласование выходного сопротивления преобразователя нужно учесть.
     
  25. alex_ka

    alex_ka Schütze

    Повідомлення:
    9
    Адреса:
    Минск, Беларусь
    RaDevan, видимо, я не очень точно сформулировал свой вопрос...
    Постараюсь быть конкретнее: каков максимальный ток потребления этого металлоискателя, ну, он больше 100mA?