Ремонт МД Garrett

Тема у розділі 'Послуги по МД', створена користувачем RaDevan, 6 чер 2010.

  1. intelBro

    intelBro Feldwebel

    Повідомлення:
    333
    Адреса:
    м. Ч
    поделитесь пожалуйста контактами мастера, писал в личку, но он уже давненько на форум не заходил..
     
  2. Цікаві лоти

    1. Пропоную металошукач Garret AT Pro International в дуже гарному стані. Працює штатно без жодних заув...
      23000 грн.
    2. Плата для самостоятельной сборки всем известного балансого (IB) металлоискателя Tesoro Eldorado, Эль...
      250 грн.
    3. Штанга для металошукача може використовуватись як для фірмових металошукачів усієї лінійки АСЕ, Garr...
      1200 грн.
    4. (в наявності 2 шт.)
      Ручний металодетектор SUPER SCANNER MD-30003B1 для охорони Доглядовий ручний металодетектор Super...
      499 грн.
    5. Предлагаем вам вот такой прибор - остался от бывшего камрада . Продает внучка после ухода деда в мир...
      650 грн.
  3. Продавец RaDevan

    RaDevan Oberfeldwebel

    Повідомлення:
    2.067
    Адреса:
    Kiev
    Да все лето выгребаль с болезнями детей и родственников (ковид епта), особо некогда было на форум заходит, работаю сейчас штатно, так что пишем не стесняемся)))
     
  4. Юрий_Ск

    Юрий_Ск Stabsgefreiter

    Повідомлення:
    297
    Адреса:
    Керчь, Крым
    Сначала гляньте, нет ли коварного зазора между гибкой прозрачной пластинкой, закрывающей экран и корпусом. Вполне может быть, что при перевозке на мордочку надавили, защитная пластинка где-то отошла и в зазор стала попадать пыль и влага. Так что помимо ремонта, обязательно по кругу проклейте эту защиту экранчика.
    [​IMG]
    Вот так это может быть. Это вид изнутри, мелкий песок пробрался в щелочку и прилип к клеевой полоске защитной прозрачной пластинки.
     
    Искатель 3 подобається це.
  5. Lopatuch

    Lopatuch Schütze

    Повідомлення:
    19
    Адреса:
    Полтава
    Здрастуйте, нужно алюминиевое колено на гарет 250 и блок для батареек.
     
  6. Искатель 3

    Искатель 3 Leutnant

    Рейтинг:
    4
    Відгуків:
    67
    Лоти
      на продажу:
    0
      продані:
    120
    Повідомлення:
    3.124
    Адреса:
    Украина.
    Всем привет. Такая проблема со штатной катушкой 250 аськи....при постукивании даже лёгком - глючит. Провод шатаешь- тишина. А вот даже ложишь катушку на деревянный стол- легонько,пальцем постукиваешь- глюк.
    В чем может быть причина?
     
  7. Wolfgrey

    Wolfgrey Moderator

    Повідомлення:
    6.390
    Адреса:
    Україна, Дніпро
    Ищите трещину в корпусе. Посмотрите на подошву при настильном освещении, она как волосок на поверхности.
     
    cer та Искатель 3 подобається це.
  8. Искатель 3

    Искатель 3 Leutnant

    Рейтинг:
    4
    Відгуків:
    67
    Лоти
      на продажу:
    0
      продані:
    120
    Повідомлення:
    3.124
    Адреса:
    Украина.
    Спасибо. Действительно нашел две трещины. Устранил проблему только что. Поделюсь- может кому пригодиться...
     
  9. Искатель 3

    Искатель 3 Leutnant

    Рейтинг:
    4
    Відгуків:
    67
    Лоти
      на продажу:
    0
      продані:
    120
    Повідомлення:
    3.124
    Адреса:
    Украина.
    Найдя две тонюсенькие трещинки,еле заметные- всял болгарку с лепестковым кругом и немного " расшил",расчистил эти трещины. Убрал буквально 1.5-2 миллиметра защитного слоя. Глубже трещины оказались не много шире,чем были видны...Обезжирил. Перед этим катушка сутки лежала на батарее- просохла точно. Затем взял супер клей и пролил трещины. Дал просохнуть. Затем взял обычную соду и просыпал эти места тонким слоем. А по верх капал суперклеем- реакция впечатляет. Крепче эпоксидки! Посыпал несколько раз и каждый раз капал по верх соды клеем. В конце зашлифовал сначала грубой наждачкой (P36),а в конце запалировал мелкой (P320).
    Все! Глюки исчезли.
     

    Images:

    IMG_20211114_195313.jpg
    IMG_20211114_195307~2.jpg
    IMG_20211114_195236~2.jpg
    IMG_20211114_195254~2.jpg
  10. Искатель 3

    Искатель 3 Leutnant

    Рейтинг:
    4
    Відгуків:
    67
    Лоти
      на продажу:
    0
      продані:
    120
    Повідомлення:
    3.124
    Адреса:
    Украина.
    Спасибо Wolfgrey- что подсказал!!!
     
    Wolfgrey подобається це.
  11. Wolfgrey

    Wolfgrey Moderator

    Повідомлення:
    6.390
    Адреса:
    Україна, Дніпро
    Это хороший экспресс-метод ремонта, тем более, что для своей полимеризации акрилаты берут влагу из воздуха и окружающих поверхностей, т.е. дополнительно подсушивают трещину. Но для капитального ремонта я бы не советовал пользоваться данным методом - дело в том, что клеи на основе акрилатов великолепно работают на разрыв, но заметно хуже -на сдвиг. При этом в теле заливки у вас уже сформировалась трещина, которая проходит через обмотку катушки. В вашем случае медный провод за счет пластичности меди немного потянулся при образовании трещины, в этом месте треснул изолирующий лак, и все замерло на этой стадии. Не факт, что клей проник на всю глубину трещины - он быстро хватается в тонкой пленке, и мог не успеть. К тому же на стенках трещины неизбежно есть пылевые частицы, снизившие прочность соединения. Ну и, само собою, трещина прорезала слой графитового экрана, разорвав его электрическую целостность, что ухудшает экранировку датчика. Ваш датчик скорее всего будет нормально работать до следующего ощутимого удара, который может сдвинуть слой клея, и старая трещина сработает как гильотина, разрезав обмотки с весьма печальными последствиями для датчика. Правильный ремонт таких повреждений - это послойное удаление заливки в месте трещины примерно на сантиметр в каждую сторону, освобождение обмотки на этом участке, пропитка обмотки изолирующим лаком (как писалось выше, трещины и сколы родного лакового покрытия провода неизбежны) и последующее восстановление заливки, электростатического экрана в контакте с родным экраном и защитного слоя. Это работа сложная, сопряжена с определенными рисками и без специальных навыков я бы браться за неё не советовал.
     
    Искатель 3 та cer подобається це.
  12. Искатель 3

    Искатель 3 Leutnant

    Рейтинг:
    4
    Відгуків:
    67
    Лоти
      на продажу:
    0
      продані:
    120
    Повідомлення:
    3.124
    Адреса:
    Украина.
    Класс,все разложили....! Ну на сколько хватит,буду стараться избегать ударов. Плюс планирую " подошву" по верх пройтись слоем эпоксидки.
    Ну а когда " гавкнет" окончательно, буду брать новую. Думаю DD.
    С Уважением.
     
    Wolfgrey подобається це.
  13. Продавец RaDevan

    RaDevan Oberfeldwebel

    Повідомлення:
    2.067
    Адреса:
    Kiev
    Ну тогда пройдитесь болгаркой по всей подошве, дабы сделать ширшавую поверхность, далее обезжирьте ее и уже тогда эпоксидкой, и желательно немного смешать эпоксидку с краской от струйного принтера дабы придать ей правильный черный цвет.
     
    Искатель 3 подобається це.
  14. Искатель 3

    Искатель 3 Leutnant

    Рейтинг:
    4
    Відгуків:
    67
    Лоти
      на продажу:
    0
      продані:
    120
    Повідомлення:
    3.124
    Адреса:
    Украина.
    Спасибо. Результат дам сюда.
     
  15. Продавец RaDevan

    RaDevan Oberfeldwebel

    Повідомлення:
    2.067
    Адреса:
    Kiev
    ок, ждем фоток Вашего творчества ;)
     
    Искатель 3 подобається це.
  16. DerFaust

    DerFaust Stabsfeldwebel

    Рейтинг:
    3
    Відгуків:
    37
    Лоти
      на продажу:
    0
      продані:
    72
    Повідомлення:
    2.320
    Адреса:
    Украина
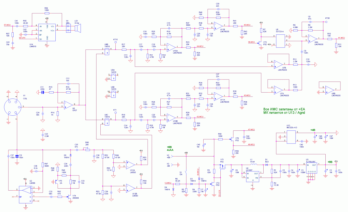
    Подскажите пожалуйста по Асе 250,была переполюсовка,поставил новый транзистор VT1(2n7002),стал включаться но как то плохо,не с первого раза.При этом после преобразователя небыло 8v.
    Заменил Lm2731,появилось 8v,но включаться стал один раз,потом только после отключения/подключения к батарее.
    Заменил ещё раз VT1,но нет,неисправность осталась.
    В чём может быть ещё проблема?
     
  17. Wolfgrey

    Wolfgrey Moderator

    Повідомлення:
    6.390
    Адреса:
    Україна, Дніпро
    Проблема в том, что при переполюсовке, как правило, там вылетает не только VT1, но и еще несколько компонентов. Проверьте генерацию преобрзователя.
     
    DerFaust подобається це.
  18. seme44ka

    seme44ka Stabsgefreiter

    Рейтинг:
    1
    Відгуків:
    2
    Лоти
      на продажу:
    0
      продані:
    2
    Повідомлення:
    313
    Адреса:
    Днепровский уезд
    Не тот транзистор поставили, в интернете везде решение этой проблемы описано с ошибкой, там нужен полевик с Р-каналом, с как можно меньшим сопротивлением в открытом состоянии, а не N-канал, как везде советуют...
     
    DerFaust подобається це.
  19. Wolfgrey

    Wolfgrey Moderator

    Повідомлення:
    6.390
    Адреса:
    Україна, Дніпро
    По схеме явно видно что управление полевиком VT1 при включении питания кнопкой осуществляется положительным импульсом. То есть он ну никак не може быть P-канальным. Кроме того на оригинальной плате эта деталюшка промаркирована кодом 702N, что соответствует N-канальному мосфету 2N7002. То есть "если на клетке льва написано "слон" - не верь глазам своим?... По слухам, там также встречали MMBF4391, который, возможно, более уместен в данной схеме, так как является переключающим JFET-транзистором. Но тоже N-полярным. Поэтому лишний раз посмотреть на схему никогда не мешает.
     
    DerFaust подобається це.
  20. seme44ka

    seme44ka Stabsgefreiter

    Рейтинг:
    1
    Відгуків:
    2
    Лоти
      на продажу:
    0
      продані:
    2
    Повідомлення:
    313
    Адреса:
    Днепровский уезд
    На плате он промаркирован ро2.
    А в схеме есть ошибки, так как она срислвывалась по уже собранном прибору, а не прибор по этрй схеме собирался...
    Если уж на то пошло, то транзисиор там стоит ZXM61P02F...
    Вот по этой ссылке можно скачать к нему документацию...

    https://www.google.com/url?sa=t&sou...sQFnoECAUQAQ&usg=AOvVaw0YK3mDHwW8OA6QP6YXxC43
     
    Останнє редагування: 29 гру 2021
    Mlad25 та DerFaust подобається це.
  21. seme44ka

    seme44ka Stabsgefreiter

    Рейтинг:
    1
    Відгуків:
    2
    Лоти
      на продажу:
    0
      продані:
    2
    Повідомлення:
    313
    Адреса:
    Днепровский уезд
    Внимательно смотрим на первую страницу и видим, как маркируется данный транзистор смд-кодом.
    При всем своем уважении, я удивлен, если Вы, Wolfgrey, при ремонте переплюсовки ставите N-канальный полевик...
     

    Images:

    Screenshot_20211229_182015_com.prestigio.ereader.jpg
    Останнє редагування: 29 гру 2021
    DerFaust подобається це.
  22. seme44ka

    seme44ka Stabsgefreiter

    Рейтинг:
    1
    Відгуків:
    2
    Лоти
      на продажу:
    0
      продані:
    2
    Повідомлення:
    313
    Адреса:
    Днепровский уезд
    Я ставлю, обычно, 6302, закупил когда-то сотню, еще не израсходовал :)
     
    DerFaust подобається це.
  23. seme44ka

    seme44ka Stabsgefreiter

    Рейтинг:
    1
    Відгуків:
    2
    Лоти
      на продажу:
    0
      продані:
    2
    Повідомлення:
    313
    Адреса:
    Днепровский уезд
    Да, даже на схеме он обозначен "ро2"...
    На какой клетке со львом Вы прочитали "слон"?
     

    Images:

    ace_big_ (1).gif
    DerFaust подобається це.
  24. Wolfgrey

    Wolfgrey Moderator

    Повідомлення:
    6.390
    Адреса:
    Україна, Дніпро
    Согласен. Давно уже не возился с Аськами, успел подзабыть. Замотивированный нашей дискуссией полез в закрома и откопал свой органайзер с деталями для ремонта Асек, стряхнул с него пыль веков и сам офигел - а таки действительно ставил Р-канальный, SI2301. N-канальный там работать не будет, так что вы абсолютно правы. Признаю свою ошибку.
    А ведь на схемах из сети действительно изображен N-канальный. Вот и "не верь глазам своим" :(
     
    Останнє редагування: 29 гру 2021
    MAXIM 43, DerFaust та seme44ka подобається це.
  25. seme44ka

    seme44ka Stabsgefreiter

    Рейтинг:
    1
    Відгуків:
    2
    Лоти
      на продажу:
    0
      продані:
    2
    Повідомлення:
    313
    Адреса:
    Днепровский уезд
    Работать-то он будет, но именно так, как описывалось выше, то есть для повторного включения с кнопки, после выключения, нужно передернуть батарейки, так как питание полностью не отключается и идет потребление, а при включенном состоянии потребление завышенное...
     
    DerFaust подобається це.
  26. Wolfgrey

    Wolfgrey Moderator

    Повідомлення:
    6.390
    Адреса:
    Україна, Дніпро
    Ну это уже не работа, а сплошной геморрой. Одним словом, надо не забыть схему перерисовать, а то опять через пару лет "на те же грабли".
     
    seme44ka та DerFaust подобається це.