Попаяем? :)

Тема у розділі 'Курилка', створена користувачем Cladotrix, 17 чер 2017.

  1. Траквамада

    Траквамада Major

    Рейтинг:
    4
    Відгуків:
    80
    Лоти
      на продажу:
    0
      продані:
    154
    Повідомлення:
    3.905
    Адреса:
    Киев.
    :smile_6::smile_6::smile_15::smile_15::smile_15:
    Это Последовательное включение. Вы этим уменьшаете напряжение!!!
    Начните с закона Ома. Ток регулируется паралельным включением нагрузок.
    Ессно зарядка перестает видеть акум.
    Я подозреваю что схема зарядки однополупериодная. Можно обойтись, наверное, простой LC нагрузкой с запирающим стабилитроном.
     
    Боб67 та Cladotrix подобається це.
  2. Цікаві лоти

    1. Защита шеи для английской панамы. Новая, оригинальная. Отправка лотов Новой Почтой и Укрпочтой обы...
      50 грн.
    2. бафф трекінговий.довжина коміра 12 см.півширина 15 см.- 23 см.всиредині підшива флісова.вигляд по фо...
      65 грн.
    3. Cover, Combat Helmet GS, Mk6, Woodland DP Тканевый чехол для многоцелевого кевларового боевого шлема...
      255 грн.
    4. Мир Вам! Список всех моих лотов https://reibert.info/auction-history/auctions?type=for_sales&us...
      182 грн.
    5. Антимоскітна сітка на голову — це легкий та компактний засіб захисту від комарів, мошок, мух та інши...
      88 грн.
  3. gvv2309

    gvv2309 Oberst

    Повідомлення:
    3.505
    Адреса:
    Київ
    Вы коснулись щупами тестера за обе клемы,так как будто вы меряете напряжение.
    Это не правильно! Потому и короткое замыкание!
    Надо подключать амперметро последовательно.
    1 подключите минус аккумулятора на минус зарядного учтройства.
    2 одним щупом тестера коснитесь плюса аккумулятора,другим щупом тестера коснитесь плюса зарядного устройства.

    Тогда увидите ток заряда.
    Ну конечно если вы уже тестер не спалили.
     
    Cladotrix подобається це.
  4. gvv2309

    gvv2309 Oberst

    Повідомлення:
    3.505
    Адреса:
    Київ
    Там нечему грется.
    У Вас ток 0,185 ампера и мощность 2,4 ВТ.
    R=70 OM
    U=13 V

    I=U/R
    I=13/70
    I=0.185 A

    P=I*U
    P=0.185 A*13 V
    P=2,4 W
    Может вы нам не много не так описываете ситуацию?
     
  5. gvv2309

    gvv2309 Oberst

    Повідомлення:
    3.505
    Адреса:
    Київ
    Диммер не ругулирует напряжение!
    Когда вы регулируете димером яркость лампы,это только кажется,что на лампе меняется напряжение и лампа меняет яркость!
    Это точно так же как будто все думают,что лампа светится постоянно,а она моргает 50 раз в секунду!
    На самом деле
    диммер регулирует ток!
    Скорее всего Вы не сможете победить этот двигатель простой схемой,
    Придется "наогородить" схему в размер стиральной машины.
    Лучше опишите зачем оно надо,может придумаем что то по проще.
     
  6. Ph@ntom

    Ph@ntom Hauptmann

    Повідомлення:
    2.467
    Адреса:
    Україна
    Ну как же не регулирует, действующее напряжение же регулирует.

    Задача.
    В техпроцессе используется оборудование с двигателями. Качество продукта можно повысить изменив обороты двигателей и удерживая их около того или иного значения.
    С коллекторным при помощи вышеприведеного регулятора вопрос в целом решен. Остался момент температурного дрейфа оборотов, но это поправимо.
    Вопрос с асинхронным не решен, покупать частотник считаю нецелесообразным, в данном случае биения оборотов не принципиальны, как и температупный дрейф, важен сам факт получить в нужный момент 660 оборотов вместо 1340
     
  7. Траквамада

    Траквамада Major

    Рейтинг:
    4
    Відгуків:
    80
    Лоти
      на продажу:
    0
      продані:
    154
    Повідомлення:
    3.905
    Адреса:
    Киев.
    Да тут с закона Ома надо начинать. Вы слишком много написали для камрада.
    К ТС - без обид, но у Вас с азами электроники есть проблемы.
     
  8. gvv2309

    gvv2309 Oberst

    Повідомлення:
    3.505
    Адреса:
    Київ
    Напряжение не ругулирует.
    Вы просто не смотрели туда осциллографом.
    Вот что происходит там на самом деле.
    Осцилограф не обманишь.
    Безымянный.jpg
    Не вы первый хотите наогородить такой огород!
    Ничего не выйдет!
    Решение проблемы- частотник!
    Ну это не правильное название,на самом деле он не ругулирует частоту.
    Это широтно импульсный модулятор.
    22222.jpg
    Но не морочте себе яйца!
    Покупайте самый дешевый частотник и все у вас получится.
    Ну и за одно выкиньте мотор от стиральной машины,и купите нормальный.
     
    Боб67, Ph@ntom та ЛюбительПива подобається це.
  9. Ph@ntom

    Ph@ntom Hauptmann

    Повідомлення:
    2.467
    Адреса:
    Україна
    Эко вы саблей с плеча рубите.
    Еще раз повторю. Немецко-фашистский однофазный асинхронный, 80вт/2880 об, прекрасно регулируется диммером в пределах 150-2880 об, длительная работа с номинальной нагрузкой не приводит к нагреву в любых (!) режимах.

    Двиг со стиралки, и так фактически с мусорки взял, по факту он работает. Но не работает с диммером.

    Как вариант - взять коллекторный двиг со стиралки (200-400 грн) , и к нему регулятор с таходатчиком (400-600 грн) за такие бабки от частотника купить можно только упаковку.

    А работать такая конструкция будет не хуже, стопудово
     
    Траквамада та reider74 подобається це.
  10. Ph@ntom

    Ph@ntom Hauptmann

    Повідомлення:
    2.467
    Адреса:
    Україна
    Еще добавлю вот какой прикол.
    Принёс на работу вундервафлю. Крутил-вертел коллекторньій двиг на диммере. Биения жах, то вверх, то вниз. Но получилось тестером вьімерять напругу, она составила 78-80 вольт.

    Накрутил столько на латре, двиг работает изумительно, как часики. Ни дрейфа ни биений. Цена вопроса на 500вт - 526 грн. Или самому намотать транс, с парой отводов, профит, по цене попить пива на разок.
     
    Траквамада подобається це.
  11. gvv2309

    gvv2309 Oberst

    Повідомлення:
    3.505
    Адреса:
    Київ
    Вы латром когда увлекаетесь,за фазой смотрите.
    Это вам не трансфорсатор,если вилку в розетку не правильно вставите,у Вас фаза на корпусе появится.
    А значит током влупит,постоянно проверяйте индикатором наличие фазы на корпусе.
    А с асинхронным двигателем у Вас ничего не выйдет.
    Ну можете сами частотник спаять.
    Вы не забывайте,когда вы понижаете напряжение на двигателе,вы и мощность его понижаете.
    Если вас такое устраивает,и мощности с избытком,тогда ладно.
    Но если у вас двигатель перегревается то все.
    Не будет работать!
    Не будет работать!
    Не будет работать!
    Не будет работать!
    Не будет работать!
     
    Ph@ntom подобається це.
  12. Briter

    Briter Oberleutnant

    Повідомлення:
    1.549
    Адреса:
    Lviv
    для коллекторных простейшее готовое решение-запчасть для дрелек-тот самый регулятор,есть с реверсом,фиксацией и ограничителем,настоящий в пределах 10 евро обойдется.Момент с ним падает мало.Мощность в киловатт его не напрягает.Асинхроннику надо частотник для надежности,долговечности и безопасности.
     
  13. Ph@ntom

    Ph@ntom Hauptmann

    Повідомлення:
    2.467
    Адреса:
    Україна
    Так это диммер и есть. За 10 ойро можно купить умный - я приводил фото, на прошлой странице.
     
  14. Ph@ntom

    Ph@ntom Hauptmann

    Повідомлення:
    2.467
    Адреса:
    Україна
    Не нужно таким шрифтом планету запугивать

    Говорю немец 80вт работает с сентября ежедневно . А на работе 18квт регулировали таки частотником.

    В общем наверное буду городить огород на коллекторе, год-два отработает если, то на цену покупки ещё одного можно закрыть глаза.
     
  15. gvv2309

    gvv2309 Oberst

    Повідомлення:
    3.505
    Адреса:
    Київ
    Попробуйте электродрель использовать или перфоратор,там мощности достаточно и обороты регулируются в большом пределе.
    И закрепить думаю не составит труда.
     
  16. Briter

    Briter Oberleutnant

    Повідомлення:
    1.549
    Адреса:
    Lviv
    электродрели не предназначены для длительной работы,слишком форсированные двигатели,повторно-кратковременно.
     
  17. gvv2309

    gvv2309 Oberst

    Повідомлення:
    3.505
    Адреса:
    Київ
    Не хотел вас перегружать ,но видимо придется.
    Диммер это модное слово для менеджеров.
    Вот вроде что то сложное говорит,а никто не знает ,что оно такое.

    Такое устройство всегда называлось-Тиристорный регулятор мощности
    Это более понятный термин для тех кто хоть что нибудь понимает в електронике.
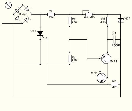
    Вот как выглядит схема.
    Thyristor_power_regulator.JPG
    Видите на схеме мост из диодов?
    А видите на схеме тиристор VS1?
    Лампа включена в диагональ моста!
    тиристор включен в диагональ моста!
    Это говорит о том,что на лампу подается постоянное напряжение!
    А схема вашего двигателя от стиральной машины на конденсаторе.
    А как работает конденсатор по постоянному току?
    Правильно! Не так как по переменному,он уже не будет резистором!
    Потому он и не крутится.

    А если так хочется оставить дыигатель,то иожет сделать несколько шкивов и ремнем соединить.
    Или надо все время иенять обороты?
     
    Ph@ntom, Боб67 та ЛюбительПива подобається це.
  18. Ph@ntom

    Ph@ntom Hauptmann

    Повідомлення:
    2.467
    Адреса:
    Україна
    Ну это же не единственная схема тиристорного регулятора, сейчас более простые в ходу.

    Я писал, что не крутится от диммера трехфазный, перекоммутированный в треугольник с конденсатором, для подключения в одну фазу.

    А однофазный от стиралки - крутится. Но нет регулировки. От положения ручки диммера зависит только время выхода на номинальные обороты.

    А немецкий, крутится и регулируется. Тем же модным диммером.

    Вот так же не бывает, что тут законы физики работают, а тут - нет.
     
  19. chesh

    chesh Stabsfeldwebel

    Повідомлення:
    849
    Адреса:
    Україна!
    А загляните внутрь движков, фашисского и стиралочного, где у первого обмотка, на роторе или на статоре? Може тут собака порылась? В движках не особо шарю, но как вариант
     
    Ph@ntom подобається це.
  20. chesh

    chesh Stabsfeldwebel

    Повідомлення:
    849
    Адреса:
    Україна!
    Напишите шо Вам надо, если есть желание, у меня радиомаг и нова пошта за углом, собрать и отправить не вопрос
     
    Траквамада та Cladotrix подобається це.
  21. Cladotrix

    Cladotrix Der Grüne Führer

    Повідомлення:
    10.420
    Адреса:
    Україна
    Спасибо, добрый человек)) , я не ищу лёгких путей!))) Шопинговый мазохист, сижу в селе и возмущаюсь!) Есть кого просить о таком в принципе, родня по городам, но как серпом по бейцам,
     
    Briter подобається це.
  22. Ph@ntom

    Ph@ntom Hauptmann

    Повідомлення:
    2.467
    Адреса:
    Україна
    немца я разобрать не смогу - там внутренние звездьі, к тому же он на свои 80 ватт не более чашки размером.
    а возню со стиральньім мотором я затеял с целью проверить, все ли однофазньіе асинхронники работают с диммером, как немец. оказьівается не все
     
  23. chesh

    chesh Stabsfeldwebel

    Повідомлення:
    849
    Адреса:
    Україна!
    Ммммдааа... Сами себе создаем проблемы шоб потом с достоинством их решать :):beer:
     
    Cladotrix подобається це.
  24. chesh

    chesh Stabsfeldwebel

    Повідомлення:
    849
    Адреса:
    Україна!
    Ну я вот к чему - у стиралочного обмотки и там и там, управляются они синхронно наверное как-то, не очень я в них, это так, версии, не более. А в немце может одна обмотка, им и управлять легче. ИМХО
    пы сы - та неужели отвертки "умножить" она же звездочка в наше время дифсит,
     
    Останнє редагування: 25 бер 2019
  25. Траквамада

    Траквамада Major

    Рейтинг:
    4
    Відгуків:
    80
    Лоти
      на продажу:
    0
      продані:
    154
    Повідомлення:
    3.905
    Адреса:
    Киев.
    Знаешь, кто ими потсоянно не работает - таки да.
    У меня например пара звездочек только очень мелкие ( для компов/электроники). Большие только шестигранники, зато есть и дюймовый набор.
     
    Ph@ntom подобається це.
  26. Ph@ntom

    Ph@ntom Hauptmann

    Повідомлення:
    2.467
    Адреса:
    Україна
    попробовал забить в звезду шлицевую отвертку, не смог открутить, ломать отвертку не хочется. звездьі такой нет в хозяйстве, хотя в общем звездьі из какого-то наборчика есть.

    в общем отложу єтот вопрос, как неактуальньій и непознаньій, т.к. склоняюсь к покупке 400-600вт коллекторного со стиралки, и управления им платой на U210 за 300 гривен. вижу єтот момент как более правильньій. мальій ресурс коллектора осознаю, но при режиме работьі 1-2/24 думаю хватит надолго.
     
    chesh подобається це.