Квазар АРМ.

Тема у розділі 'Техніка для пошуку', створена користувачем platon.71, 21 бер 2015.

  1. Бек

    Бек General-leutnant

    Рейтинг:
    4
    Відгуків:
    135
    Лоти
      на продажу:
    0
      продані:
    270
    Повідомлення:
    15.440
    Адреса:
    Черкаси, бул. Шевченка 212
    :rolleyes: головне гарно зроблена катушка.:beer:
     
    BART28 подобається це.
  2. Цікаві лоти

    1. Металошукач ,,Qwasar ARM,, (б.в.) но в робочому та гарному стані. Штанга складна (3 уровня) , компак...
      1575 грн.
    2. Это современный микропроцессорный универсальный импульсный металлоискатель с встроенным литиевым акк...
      1700 грн.
    3. Продам глубиник White's TM-808. В отличном рабочем состоянии. Сумка, зарядка для аккумуляторных...
      20000 грн.
    4. Плата для самостоятельной сборки всем известного балансого (IB) металлоискателя Терминатор трио-М, t...
      235 грн.
    5. Металодетектор Fisher F75 Special Edition Black - це мікропроцесорний, професійний прилад, призначен...
      55000 грн.
  3. BART28

    BART28 General-major

    Повідомлення:
    5.911
    Ну вообще хотелось бы чтобы и блок и штанга, да и аккумулятор тоже были хорошего качества. А самое главное чтобы не глючил во время поиска, а отрабатывал потраченные деньги на прибор.
     
  4. gvv2309

    gvv2309 Oberst

    Повідомлення:
    3.505
    Адреса:
    Київ
    А чем ввам такие штанги не подходят???
    Они расчитаны на хороший вес,на изгиб,легкие,немного складываются.
    104359-kostili-podlokotnie-ergonomic-ossenberg-germaniya.jpg 0000646464.jpg 197155281_images_17447601550.jpg
     
    Бек подобається це.
  5. BART28

    BART28 General-major

    Повідомлення:
    5.911
    Я вообще суеверный...
    Я даже на парковочне место для инвалидов возле супермаркета не паркуюсь.
     
    форт55, gvv2309, Бюрократ та 2 іншим подобається це.
  6. melan

    melan Stabsgefreiter

    Повідомлення:
    352
    Адреса:
    Украина
    пару лет назад делал на такой штанге.
     

    Images:

    кваз.jpg
    gvv2309 подобається це.
  7. Cladotrix

    Cladotrix Der Grüne Führer

    Повідомлення:
    10.420
    Адреса:
    Україна
    Проблема в том что изгиб должен быть в другую сторону, той части что с подлокотнико, и ручка наклонена "от себя", тогда при руке у бедра, катушка будет удалена. А при таком изгибе как у костыля, будете хлестать катушкой себя по ногам, либо руку нужно вперёд тянуть, что само по себе не гут, уставать будет.
    Разве что пластик прогреть и выгнуть как надо.
     
    gvv2309 та gans1969 подобається це.
  8. Юрий В

    Юрий В Gefreiter

    Повідомлення:
    44
    Адреса:
    Харьков
    Бюджетная , лёгкая , без люфтов , без понтов
     

    Images:

    IMG_20201231_153244_2.jpg
    Motohobiman, Arch, Бек та ще 1-му подобається це.
  9. Arch

    Arch Stabsfeldwebel

    Повідомлення:
    1.146
    Адреса:
    Украина
    Самая лучшая на данный момент, по цене/качеству/легкости/практичности. Без люфтов, даже если не защелкивать зажимы.
     
  10. gvv2309

    gvv2309 Oberst

    Повідомлення:
    3.505
    Адреса:
    Київ
    Я посмотрел много штанг,получается ,что нет смысла трахаться,легче готовую купить.
    Я только не понял ,что больше в тренде алюминиевая труба или труба из стеклоткани и эпоксидки???
     
  11. alexlv

    alexlv Stabsgefreiter

    Повідомлення:
    265
    Адреса:
    г.Ирпень
    Кто пользуется катушкой. DD13 на 18.75 Гц? Мне очень понравилась DD20 18.75, по КР , ЧК цепляла такие крестики , что даже Деус их в чернину бросал. Интересно как себя ведет DD13 18.75?
     
    Иван1974 та Бек подобається це.
  12. Юрий В

    Юрий В Gefreiter

    Повідомлення:
    44
    Адреса:
    Харьков
    Не ну, в тренде уголь в эпоксидке , да что б крепления мудреные , всё это в 4 -6 раз дороже, хотя ломаются так же , но это ж фирма , она на 20 грамм легче!
     
  13. gvv2309

    gvv2309 Oberst

    Повідомлення:
    3.505
    Адреса:
    Київ
    Воткакая неувязочка получилась.
    Пока я вам все безуспешно даказывал ,
    Произошле некоторое событие.
    вот автор решил ,что я оказывается прав.
    И в схемах он повторил то,о чем я вам говорил.
    Вот дата выхода статьи.
    22.png

    вот сама схема девайса ,который вы ждете с нетерпением
    222.png
    Вот дата выхода схемы
    221.png
    Вот сравнение схем .Перечеркнутая старая и новая,о которой я даже Кричал.
    1.png
    33.png
    Так что скажете господа монтажники?
    Хочу напомнить ,что я это писал до 15 октября.
     
    Останнє редагування: 3 січ 2021
    Dodo та Бек подобається це.
  14. Wolfgrey

    Wolfgrey Moderator

    Повідомлення:
    6.397
    Адреса:
    Україна, Дніпро
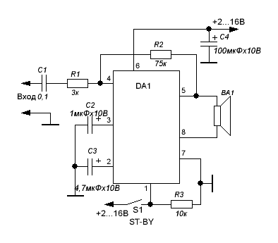
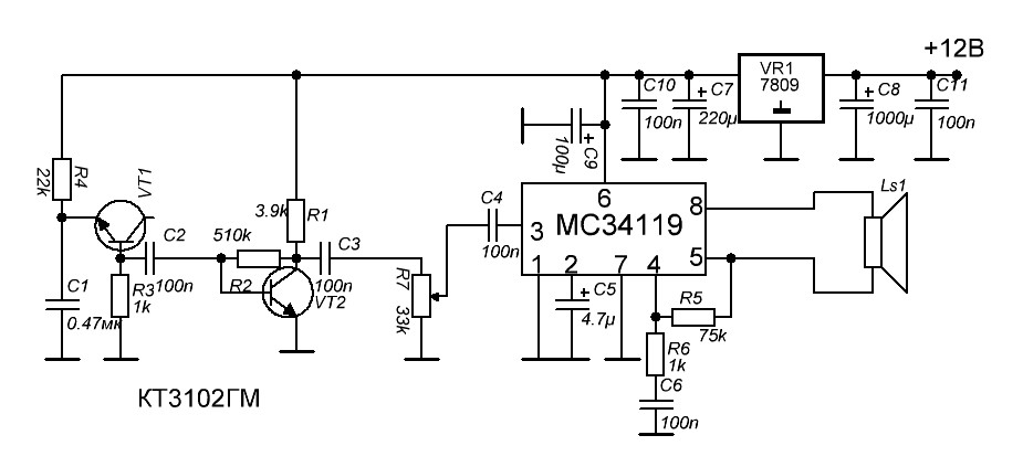
    Не понимаю, с чего столько торжества? Не хватает только нарисованных поверх схемы цветочков и фейерверков с улыбающимися зайчиками. Я вижу, что автор полностью изменил схему формирования звука в своём приборе. Изменению подверглось все, начиная от входных цепей - номиналы разделительного конденсатора, параметры цепей обратной связи - добавлена обратная связь по переменному току, также введено управление УЗЧ со стороны процессора. Упрощена развязка по питанию. Собственно, изменения весьма радикальные, хотя более-менее в рамках, предложенных даташитом. - но в чем причина торжества? Неужели это все вы ему подсказали?!
     
    Останнє редагування: 3 січ 2021
    форт55 та Бек подобається це.
  15. gvv2309

    gvv2309 Oberst

    Повідомлення:
    3.505
    Адреса:
    Київ
    А где торжество?

    А я за свои слова в бане отсидел,а время показало что я правильно говорил.
    Так что ,еще раз в баню отправите?
     
  16. Wolfgrey

    Wolfgrey Moderator

    Повідомлення:
    6.397
    Адреса:
    Україна, Дніпро
    Будет за что - не задумываясь. Не будет за что - не отправлю. Соблюдайте правила Форума, не провоцируйте скандалы - и никто вас в бан не отправит. Я помню, что вы говорили, и в бан вы попали отнюдь не за то, ЧТО вы отстаивали, а за то, КАК вы это делали. Надеюсь, этот вопрос мы выяснили. Ведь вы опять начали вызвать "господ монтажников" (уничижительное обращение к коллегам-электронщикам) на дуэль. Ну, они сейчас придут, начнется новый виток взаимных обвинений. Поставьте себя на место модератора - кого бы вы сочли зачинщиком свары и, как результат, отправили в бан? Так что в предвзятости меня обвинять не стоит - я лишь прослежу за развитием событий и сделаю оргвыводы в интересах Форума.
     
    jvk888, Roman7570, Arch та ще 1-му подобається це.
  17. gvv2309

    gvv2309 Oberst

    Повідомлення:
    3.505
    Адреса:
    Київ
    Почему вы решили что монтажник это унижение.
    Есть специальность мтонажник рэа
    https://www.work.ua/ru/jobs-kyiv-мо...9JfUqb2JKhK2AFxL8QSxoY-ah8rqT4oQaAvyvEALw_wcB
    Видите там по 3 разряду платят 15 000
    Где же я этим унижаю?
    Даже если бы я кого радиолюбителем назвал так это тоже не унижение.
    unnamed (1).jpg
     
    Бек подобається це.
  18. telefonist

    telefonist Schütze

    Повідомлення:
    12
    Адреса:
    Украина
    Замучали радиолюбители
     
    Bono777 подобається це.
  19. gvv2309

    gvv2309 Oberst

    Повідомлення:
    3.505
    Адреса:
    Київ
    К стати сравнил схемы Квазаров старую и F-3
    Так вот : входные цепи остались без изменений.
    Это значит что глубже он ловить не будет.
    Изменения коснулись процессора,он стал более современным,имеет внутреннюю память,на старом она отдельно впаивалась.
    А за счет этого там применили новые индикаторы ,более информационные.
    Соответственно появилось меню на русском языке,
    И скорее всего будет легче в настройках и оперативном управлении и отображении информации.
     
    Бек та Юрий В подобається це.
  20. Wolfgrey

    Wolfgrey Moderator

    Повідомлення:
    6.397
    Адреса:
    Україна, Дніпро
    Если вы назовете "монтажником" разнорабочего - это станет даже комплиментом. А если серьёзно - очень мне не нравятся люди, которые с "покерным лицом" дурака включают. Пока, думаю, горчичничек за флуд, как первая ступенька к очередному бану... Ну это так, о личном. Давайте возвратимся к теме Квазара.
     
    Arch та Бек подобається це.
  21. alexlv

    alexlv Stabsgefreiter

    Повідомлення:
    265
    Адреса:
    г.Ирпень
    ???
     
  22. BART28

    BART28 General-major

    Повідомлення:
    5.911
    Панове, добрый вечер.
    Квазар арм, после включении не показывает дисплей. Мелодия при запуске играет, на маталл реагирует , а экран не показывает. Ставлю на заряд, тоже лампа индикатор зарядки не горит. Последний раз заржал полгода назад. Больше прибором не пользовался. Это аккумуляторы издохли , или блок в ремонт?
     
  23. Arch

    Arch Stabsfeldwebel

    Повідомлення:
    1.146
    Адреса:
    Украина
    Если долго лежал прибор значит один аккум сел ниже нормы и для работы дисплея не хватает напряжения, что бы ЗУ стартануло нужно запитать контролер. Для этого ставим на зарядку но кнопку старта не нажимаем , так оставляем на ночь, в капельном режиме первый аккум восстановится и тогда ЗУ стартанёт. Если же даже после ночи на капельном зарядка не пойдет значит аккум мертв, только замена.
     
    Бек та BART28 подобається це.
  24. Arch

    Arch Stabsfeldwebel

    Повідомлення:
    1.146
    Адреса:
    Украина
    Кстати аккумулятор там меняется с определенным алгоритмом действий, есть риск спалить релюшку.
     
    BART28 подобається це.
  25. BART28

    BART28 General-major

    Повідомлення:
    5.911
    Вот с этого момента подробней .
     
  26. fedya_valki

    fedya_valki Leutnant

    Повідомлення:
    2.907
    Адреса:
    Валки, Харьковская обл.
    А в цифровых приборах глубина часто зависит не от идентичности входных цепей, а от таланта разработчика-программиста, от умения его написать хорошую программу, уменьшив при этом в свободных версиях прошивки чувствительность! Ну а теперь - будет уже по-полной:D
     
    us7ign, Arch та Wolfgrey подобається це.