Киев и область.

Тема у розділі 'Де копати?', створена користувачем Zog, 8 січ 2005.

  1. tuman

    tuman ℭанітар Клуб взаимопомощи

    Рейтинг:
    4
    Відгуків:
    90
    Лоти
      на продажу:
    0
      продані:
    183
    Повідомлення:
    5.356
    Адреса:
    ЮГ. В.Лепетиха
    Вот теперь сидю:eek: и боюсь прибор включить ....зачем вы мне все это рассказали ?.....пикал себе в неведении и радовался находкам , как дальше жить...:rolleyes::D:beer:
     
    Gold-V, Eugeniusz M., LEXXX та ще 1-му подобається це.
  2. Цікаві лоти

    1. Характеристика: · Матеріал: пластик/ прокладки: гума · Товщина місця посадки: 10 мм · Всі розміри вк...
      200 грн.
    2. Котушка на ремонт. Взагалі працює. Але, при вологості глючить. При згинанню дроту, теж глючить. Вуха...
      500 грн.
    3. Продам новые поисковые катушки к металлоискателю Vista Gold Gain с частотой 30 кГц. Снайперка Supe...
      8501 грн.
    4. (в наявності 1 шт.)
      Герметичный разъем катушки MINELAB CTX3030, X-terra Pro, Equinox 600-900, Manticore
      525 грн.
    5. Поисковая катушка Nell Attack к детектору Минелаб Exploer SE ,имеет ряд преимуществ в сравнении...
      3500 грн.
  3. igor76911201

    igor76911201 Oberfeldwebel

    Повідомлення:
    300
    Адреса:
    киев
    Гугл Вам поможет.
    Он (Монтеск,е), хоть и француз, но плохому Вас не научит.:D
    Он (Монтеск,е), из 18века.:beer:
     
  4. tuman

    tuman ℭанітар Клуб взаимопомощи

    Рейтинг:
    4
    Відгуків:
    90
    Лоти
      на продажу:
    0
      продані:
    183
    Повідомлення:
    5.356
    Адреса:
    ЮГ. В.Лепетиха
    Не буду читать про него .Вы меня уже про аккумы напугали .Плохому чувствую меня тут научат быстро .Хватит. :D
     
    Gold-V, Alleksss, Eugeniusz M. та ще 1-му подобається це.
  5. Yarpi

    Yarpi Oberfeldwebel

    Повідомлення:
    341
    Адреса:
    Киев
    А где такое написано? Или выходы делаются пока батареи не сядут?
     
  6. Yarpi

    Yarpi Oberfeldwebel

    Повідомлення:
    341
    Адреса:
    Киев
    Это шо там такое примотано?:)
     
    MISHAvsACE400i подобається це.
  7. Yarpi

    Yarpi Oberfeldwebel

    Повідомлення:
    341
    Адреса:
    Киев
    Вот я об этом, многие считают вольтаж аккумов и потерю глубины от этого. Тира аккумы не питание для мд.
     
    MISHAvsACE400i подобається це.
  8. igor76911201

    igor76911201 Oberfeldwebel

    Повідомлення:
    300
    Адреса:
    киев
    Что поделать! Такая правда жизни - страшная и невеселая.
    Чувствую себя невольным виновником Вашего возможно тревожного сна.:D
     
    MISHAvsACE400i та tuman подобається це.
  9. tuman

    tuman ℭанітар Клуб взаимопомощи

    Рейтинг:
    4
    Відгуків:
    90
    Лоти
      на продажу:
    0
      продані:
    183
    Повідомлення:
    5.356
    Адреса:
    ЮГ. В.Лепетиха
    Аккумулятор 6 вольт , для фонарей и т.д.
     
    MISHAvsACE400i подобається це.
  10. ХапалАнДаг

    ХапалАнДаг Leutnant Клуб взаимопомощи

    Повідомлення:
    1.441
    Адреса:
    Украина
    Прошлым летом там гулял. Советы и немного царей*. Ходил возле частного сектора. Два больших минуса - много мусора и конный патруль. Ну и народу в хорошую погоду как на базаре..
     
    MISHAvsACE400i, newzmey, Den1029 та 5 іншим подобається це.
  11. Вольф

    Вольф СД

    Повідомлення:
    3.972
    Читаю и понимаю, что для АСЕ - самый важный параметр, это глубина. На , что только не идут, что бы добиться максимума... и что то крутят в ней, и батарей кучу цепляют, и катухи как рули..., а самые умные сами делают катухи еще больше... Оно того стоит? Это как цеплять колеса от камаза на жигуль - быстрее не поедет все равно... Смысл?
     
    MISHAvsACE400i, БРОДЯГА 777, Condor Tactical та 3 іншим подобається це.
  12. tuman

    tuman ℭанітар Клуб взаимопомощи

    Рейтинг:
    4
    Відгуків:
    90
    Лоти
      на продажу:
    0
      продані:
    183
    Повідомлення:
    5.356
    Адреса:
    ЮГ. В.Лепетиха
    Почитайте труды Монтеск,е , там есть об этом .
    И к стати, таки едет быстрее и того стоит .......
    Ваш вариант что делать, как быть ?
     
    Останнє редагування: 14 бер 2017
    MISHAvsACE400i подобається це.
  13. Allex761

    Allex761 Standartenführer

    Рейтинг:
    3
    Відгуків:
    22
    Лоти
      на продажу:
    1
      продані:
    34
    Повідомлення:
    15.034
    Адреса:
    Лісостеп
    Цілком можливо.
    Разом з тим вважаю, що коли тобі судилося відшукати гарну приємну річ, то знайдеш її і з аською 150. А якщо ні - то хоч Деуса бери, хоч Мародера-2, кіна все одно не буде.
     
    ШВАРЦ33, MISHAvsACE400i, igor-kit та 8 іншим подобається це.
  14. tuman

    tuman ℭанітар Клуб взаимопомощи

    Рейтинг:
    4
    Відгуків:
    90
    Лоти
      на продажу:
    0
      продані:
    183
    Повідомлення:
    5.356
    Адреса:
    ЮГ. В.Лепетиха
    Дорога возникает под шагами идущего....
    Во всем есть смысл , но не всем он очевиден .
     
    MISHAvsACE400i та igor76911201 подобається це.
  15. Вольф

    Вольф СД

    Повідомлення:
    3.972
    Ну вот правда. Стоит ли курочить и насиловать прибор ради нескольких дополнительных часов? Даже средние АКБ за день вряд ли сядут, да и за 2 тоже. А тут большинство дольше дня и не копают.
    За то при продаже, ну когда в голове сработает, что АСЯ хоть и самая лучшая в мире, но есть приборы и по лучше, такие споры и недоумения, как это так за самый лучший свердленный, крашенный, крученный-перекрученный прибор не хотят давать денег... Ведь я ж перехожу на прибор классом выше!
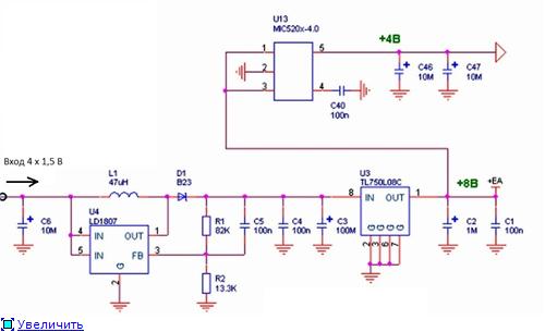
    Для тех кто в танке...
    83a98e1691e7t.jpg
    Это кусочек схемы АСЕ 250, всю схему легко можно найти в Сети.
    Напряжение с аккумуляторов или батареек поступает слева на микросхему U4 преобразователя напряжения LD1807 - эта микросхема разгоняет напряжение питания до... не знаю, не измерял, но, главное, эта микросхема умеет поднимать напряжение, начиная с 3 В, кроме того, выходное напряжение она стабилизирует на уровне примерно 9В и независимо от входного (видите, там делитель напряжения на R1,R2 - и сигнал обратно в микросхему поступает на третью ножку - вот так она как раз и стабилизирует напряжение через обратную связь).
    Т.е. батарейки на входе, или аккумуляторы, даже сильно подсевшие - ей все равно - она свои 9 Вольт сделает из любых (даже 3 аккумулятора оставьте - АСЕ 250 будет работать, я проверял, попробуйте и вы, поставив на место отсутствующего аккумулятора подходящий гвоздик). Ну а дальше вы можете видеть еще два микросхемных стабилизатора: первая микросхема U3 серии TL выдает 8В и от них питается вся схема (кроме УНЧ), а вторая микросхема U13 серии МIС дает стабилизированные на сто раз 4В для питания процессора (и, если быть точным - то также раздает сдвиг половинного напряжения на все ОУ схемы).
    Получается, что все задумки с внешним 6-ти вольтным питанием на АСЕ 250 - излишни. Даже скажу больше: они опасны, поскольку свинцовые аккумуляторы могут запросто зарядиться вольт до 8-ми, и тогда ваша АСЯ благополучно крякнется - микросхема входного преобразователя напряжения сгорит (та самая LD1807), а она редкая (я даже даташит не нашел), но беда в том, что она еще с собой в могилку штук пять радиодеталей утащит, и ремонт затруднится.
    Добавлю ещьо к сказанному о токе потребления Аси - львиная доля расходуется на звук в динамике. Если использовать наушники или трансмиттер, то батареи 2700 ма\час должно хватать чуть ли не на неделю.
    Так стОит ли городить огород "кулибиным"?
     
    Останнє редагування: 14 бер 2017
    MISHAvsACE400i, Alex1923, igor-kit та 9 іншим подобається це.
  16. Ivan Lopata

    Ivan Lopata Stabsfeldwebel

    Повідомлення:
    508
    Адреса:
    Украина
    Давай поздней осенью поедем. Если чего найдем - хабар вполовину раскидываем. Если ничего - дорога, суточные, тоже пополам...
    ПС Вискарь за мной, бухла немерено!:beer:
     
    Останнє редагування: 15 бер 2017
  17. Ivan Lopata

    Ivan Lopata Stabsfeldwebel

    Повідомлення:
    508
    Адреса:
    Украина
    Про акумы веселит, однако... Камрады, запомните - есть жесткое древнее питание от 4 до 6В (ограничение напряжением конденсаторов на входе, дальше стоят стабилизаторы), следующий порог 10В, следующий 16В, следующтй 25В и т.д. По энергоемкости и удобстве работы пока литиевые элементы 18650 ничто не переплюнуло, на них даже авто ездят. Очень давно, разработки 80-х, в серию в начале 90-х, питание до 5В - это на никель-кадмиевых, 4 элемента, но это страшная экзотика, х.з., где такое найти... Видеокамеры были, я для этой хрени разрабатывал зарядку, восстанавливали акумы за дурные деньги... Нет сейчас такого. Есть ограничение по входным напряжениям - 6В, это пять никель-кадмиевых элементов. 6-10 (до 16)В - питание от двух-трех литиев, или свинцовый кислотник, или соотв. набор батареи другой химической системы. Если питалка заявлено аот 3 до 4,5 - с преобразователем, один литиевый элемент. Там все смотреть нужно. Повторюсь - самые удобные в эксплуатации литиевые акумы размера 18650, средняя емкость (цена/качество) 1800-2000 мА. Рабочее напряжение 4,2-3,1В. Я вынимаю с разборки ноутов, при качественном отборе элементы емкостью 1600-1800 мА (иногда намного больше) стоят 17-18 грн за штуку.
     
    igor76911201 та tuman подобається це.
  18. Алекс 3176

    Алекс 3176 Stabsgefreiter

    Повідомлення:
    311
    Адреса:
    Киев
    а Вы идентифицировали на первой фотке кружочек с дырочкой (по середине) что это? какой металл?
     
    MISHAvsACE400i та igor-kit подобається це.
  19. igor76911201

    igor76911201 Oberfeldwebel

    Повідомлення:
    300
    Адреса:
    киев
    По поводу принципа работы входной цепи АСЕ и опасности подключения АКБ ,,напрямую,, трудно что-либо добавить.
     
    byr4yn подобається це.
  20. Alexb52

    Alexb52 Feldwebel

    Повідомлення:
    133
    Адреса:
    киев
    Большое спасибо комрады за инфу. Буду знать теперь. Один раз покопал в районе лыжной базы на склоне, нашел много гильз, несколько поздних советиков и убитые 3 коп царя. Думаю может ближе к Китаево было бы жирнее.
     
    Останнє редагування: 15 бер 2017
    MISHAvsACE400i, igor76911201, ХапалАнДаг та ще 1-му подобається це.
  21. Condor Tactical

    Condor Tactical Stabsfeldwebel

    Повідомлення:
    752
    Адреса:
    Kiev
    А разве Голосеево еще не вибито ? :)
     
    ZEEV1 подобається це.
  22. LEXXX

    LEXXX Oberstleutnant

    Рейтинг:
    1
    Відгуків:
    1
    Лоти
      на продажу:
    0
      продані:
    2
    Повідомлення:
    1.983
    Адреса:
    Земля Королевы Мод
    Даже Пуща еще не выбита:smile_19:
     
    ШВАРЦ33, MISHAvsACE400i, igor-kit та 2 іншим подобається це.
  23. SEREGA87

    SEREGA87 Leutnant

    Повідомлення:
    2.084
    Адреса:
    Киев
    Был с Ромой в Китаево где-то год назад...там яма на яме, даже на дорогах))) Находок мизер и очень загажено бескозырками.
     
    MISHAvsACE400i, igor76911201, ХапалАнДаг та ще 1-му подобається це.
  24. Макиавелли

    Макиавелли Obergefreiter

    Повідомлення:
    57
    Адреса:
    село
    Романовка! Так хорошо день начинался, погода все испаганила... Гильз и пуль не меряно... Даже целые патрончики проскакивают, Мосин, Манлихер...
     

    Images:

    P70316-153819.jpg
    ШВАРЦ33, MISHAvsACE400i, ХапалАнДаг та 4 іншим подобається це.
  25. magick_

    magick_ Feldwebel

    Повідомлення:
    314
    Адреса:
    БЦ
    Это та что под Чернобылем?
     
    MISHAvsACE400i подобається це.
  26. Макиавелли

    Макиавелли Obergefreiter

    Повідомлення:
    57
    Адреса:
    село
    Не знаю что там под Чернобылем, а я люблю гулять под Киевом, чтоб далеко не ездить......
     
    ШВАРЦ33, MISHAvsACE400i та Eugeniusz M. подобається це.