Будні і побут копаря

Тема у розділі 'Курилка', створена користувачем Oprishok, 29 лют 2012.

  1. руслан100

    руслан100 General-leutnant

    Рейтинг:
    3
    Відгуків:
    14
    Лоти
      на продажу:
    0
      продані:
    25
    Повідомлення:
    23.145
    Адреса:
    Bukovina
    Знайшли,але хтось з ментив заиграл.
     
    casio, igor-kit, Tayfun_U та 3 іншим подобається це.
    1. Новий,оригінал.амер.матеріали,підходить для будь-якого турнікету,кріпиться за допомогою велкро
      350 грн.
    2. (в наявності 2 шт.)
      Сучасний стерильний " Ізраїльський" бандаж с гемостатичною подушечкою для дуже швидкого зу...
      340 грн.
    3. (в наявності 100 шт.)
      Палочка ватная при вскрытии вата смачивается йодом незаменимая вещь в любой аптечке и НАЗ цена указа...
      7 грн.
    4. Мир Вам! Список всех моих лотов https://reibert.info/auction-history/auctions?type=for_sales&us...
      280 грн.
    5. (в наявності 1 шт.)
      Навесная отрывная полевая аптечка со съемным ПВХ шевроном «красный крест» полевой аптечки, сделан из...
      300 грн.
  2. консерватор

    консерватор General-leutnant

    Повідомлення:
    33.182
    Адреса:
    від Сяну до Дону
    таке! а мене ви знач хочете залишити без моїх чесних відсотків. і як це розуміти гаяваспитаю
     
    igor-kit, Tayfun_U та Kamazist подобається це.
  3. vincenzo

    vincenzo Leutnant

    Повідомлення:
    1.172
    Адреса:
    Sardegna IT
    Ох мені цікаво яким макаром за допомогою малатка ви збираєтеся дезізолювати, зачистити, обжати і закрутити в морсетту автомата(магнітотермічного діфференціала) дріт у електрощиті!
     
    igor-kit, Tayfun_U, obuch59 та 3 іншим подобається це.
  4. kran

    kran Oberstleutnant Клуб взаимопомощи

    Повідомлення:
    3.437
    Адреса:
    Киев
    Халтурка! :smile_6:Слушем!
     
    igor-kit, Tayfun_U та Kamazist подобається це.
  5. руслан100

    руслан100 General-leutnant

    Рейтинг:
    3
    Відгуків:
    14
    Лоти
      на продажу:
    0
      продані:
    25
    Повідомлення:
    23.145
    Адреса:
    Bukovina
    Эх не служили вы в армии,а то знали бы что это кувалдра!
     
    casio, igor-kit, SOTNIC та 6 іншим подобається це.
  6. руслан100

    руслан100 General-leutnant

    Рейтинг:
    3
    Відгуків:
    14
    Лоти
      на продажу:
    0
      продані:
    25
    Повідомлення:
    23.145
    Адреса:
    Bukovina
    Зажикалка,плоскогубец и холодная пайка.Да и конечно же синяя изолента.
     
    igor-kit, гринго80, Tayfun_U та 5 іншим подобається це.
  7. консерватор

    консерватор General-leutnant

    Повідомлення:
    33.182
    Адреса:
    від Сяну до Дону
    мовчки!
     
    igor-kit, SOTNIC, vincenzo та 4 іншим подобається це.
  8. Dietrich88

    Dietrich88 General-major

    Рейтинг:
    1
    Відгуків:
    3
    Лоти
      на продажу:
    0
      продані:
    3
    Повідомлення:
    5.355
    Адреса:
    ...

    Тут головне згадати .... матір.
     
    гринго80, SOTNIC, Tayfun_U та 4 іншим подобається це.
  9. kran

    kran Oberstleutnant Клуб взаимопомощи

    Повідомлення:
    3.437
    Адреса:
    Киев
    Приезжайте! Покажем-обучим- научим!:beer:
     
    igor-kit, SOTNIC, Tayfun_U та 4 іншим подобається це.
  10. BenUA

    BenUA Moderator

    Повідомлення:
    3.955
    Адреса:
    Кушкек
    Хто шабат i кашрут не дотримував-відсотків не отримував :D
     
    руслан100, casio, vovc2301 та 2 іншим подобається це.
  11. kran

    kran Oberstleutnant Клуб взаимопомощи

    Повідомлення:
    3.437
    Адреса:
    Киев
    КАМАЗИСТ! Ану марш уроки учить!
     
    руслан100, casio, ASKOT1 та 5 іншим подобається це.
  12. BenUA

    BenUA Moderator

    Повідомлення:
    3.955
    Адреса:
    Кушкек
    Датчик движения HC-SR501 не работает,вот такой
    PIR_OUT_NAME-550x412.jpg

    С чего начать,чтобы проверить хрен его знает (((((
     
    igor-kit, obuch59, Kamazist та ще 1-му подобається це.
  13. консерватор

    консерватор General-leutnant

    Повідомлення:
    33.182
    Адреса:
    від Сяну до Дону
    от спочатку сплатіть відсотки щоб в мене був стімул оте все робити. отакоєот
     
    casio, igor-kit та Kamazist подобається це.
  14. kran

    kran Oberstleutnant Клуб взаимопомощи

    Повідомлення:
    3.437
    Адреса:
    Киев
    С замера напряжений на 3 штырьках!
     
    igor-kit, Tayfun_U та Kamazist подобається це.
  15. консерватор

    консерватор General-leutnant

    Повідомлення:
    33.182
    Адреса:
    від Сяну до Дону
    ну от. а людина до високого тягнулась, до світлого.
     
    руслан100, igor-kit, SOTNIC та 5 іншим подобається це.
  16. kran

    kran Oberstleutnant Клуб взаимопомощи

    Повідомлення:
    3.437
    Адреса:
    Киев
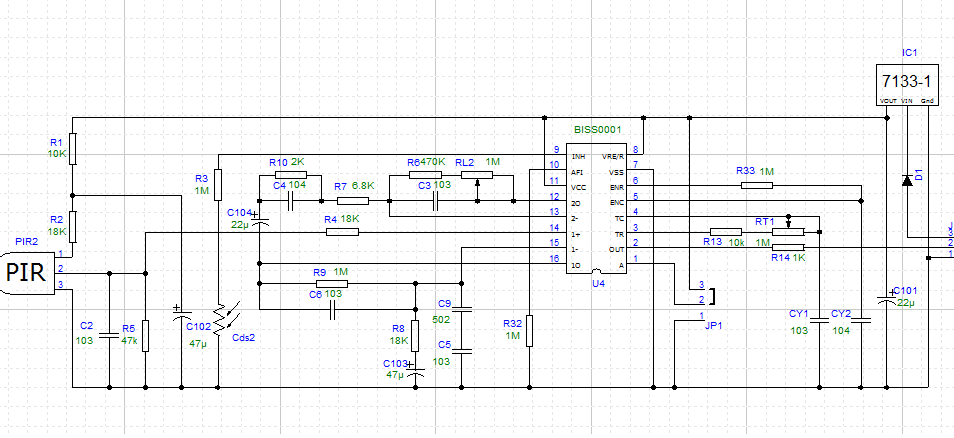
    Pir_schematic.png Вот он.:beer: Так будет проще.
     
    igor-kit, obuch59, BenUA та ще 1-му подобається це.
  17. kran

    kran Oberstleutnant Клуб взаимопомощи

    Повідомлення:
    3.437
    Адреса:
    Киев
    Ученье свет! а неученье- тьма!:p
     
    igor-kit, Tayfun_U, obuch59 та 2 іншим подобається це.
  18. консерватор

    консерватор General-leutnant

    Повідомлення:
    33.182
    Адреса:
    від Сяну до Дону
    от він і тягнувся щоб його тут навчили чомусь розумному, доброму вічному.
     
    igor-kit, SOTNIC, obuch59 та 2 іншим подобається це.
  19. Kamazist

    Kamazist Oberfeldwebel

    Повідомлення:
    479
    Адреса:
    Немішаєвська конюшня
    Доброго дня шановне панство.
    А уроки не куда не денутся.
     
    casio, igor-kit, ASKOT1 та 6 іншим подобається це.
  20. kran

    kran Oberstleutnant Клуб взаимопомощи

    Повідомлення:
    3.437
    Адреса:
    Киев
    По пятницам цицьки, субботам-шабат...:D
     
    casio, igor-kit, SOTNIC та 6 іншим подобається це.
  21. kran

    kran Oberstleutnant Клуб взаимопомощи

    Повідомлення:
    3.437
    Адреса:
    Киев
    И Вам не хварать!:D
     
    igor-kit та Kamazist подобається це.
  22. Kamazist

    Kamazist Oberfeldwebel

    Повідомлення:
    479
    Адреса:
    Немішаєвська конюшня
    Таки да
     
    kran, Tayfun_U, Dietrich88 та ще 1-му подобається це.
  23. vincenzo

    vincenzo Leutnant

    Повідомлення:
    1.172
    Адреса:
    Sardegna IT
    Ну да, цікаво скіко зажигалок знадобитьця аби зачистити одну бошку на СН, та ладно СН, хочаб ФТГ 10 ом1(як на хвото 2)
    [​IMG][​IMG]
     
    casio, igor-kit, ASKOT1 та 4 іншим подобається це.
  24. BenUA

    BenUA Moderator

    Повідомлення:
    3.955
    Адреса:
    Кушкек
    Вход 4,6 -выход 3,2.Дело в том что на выходе не пропадает сигнал ни при каких условиях,постоянно присутствует.То ли датчик то ли еще-чтото
     
    igor-kit, kran та Kamazist подобається це.
  25. kran

    kran Oberstleutnant Клуб взаимопомощи

    Повідомлення:
    3.437
    Адреса:
    Киев
    Померять напряжение на фоторезисторе и заменить электролиты. Этот датчик на улице стоял? Не замокал?
     
    igor-kit, Tayfun_U та Kamazist подобається це.